WARNING:
JavaScript is turned OFF. None of the links on this concept map will
work until it is reactivated.
If you need help turning JavaScript On, click here.
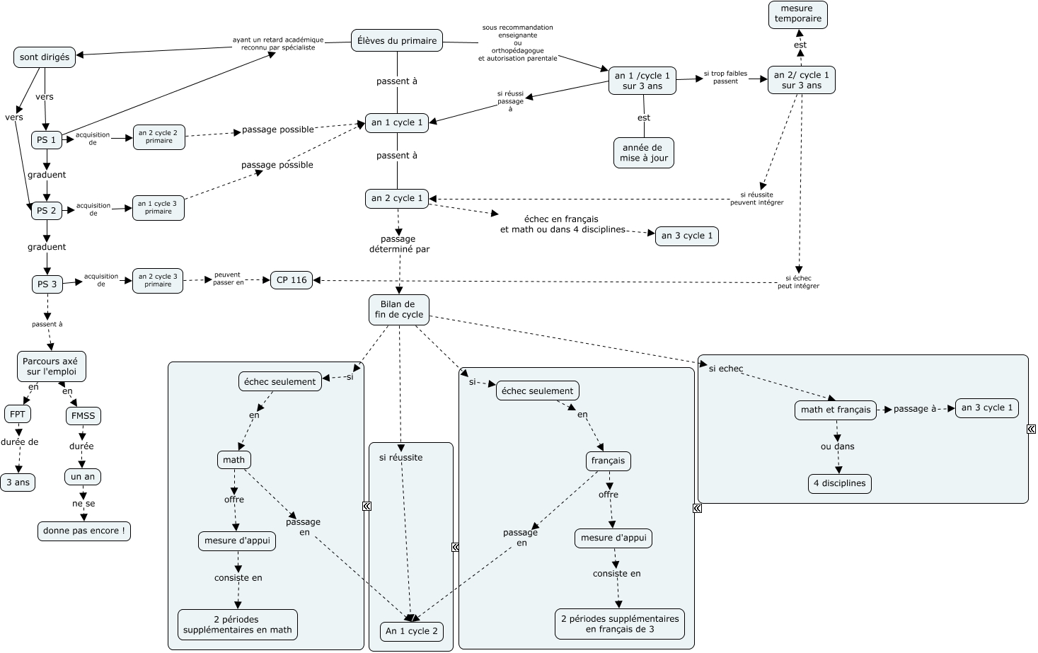
Cette carte de concepts créée avec IHMC CmapTools traite de: Parcours scolaire, PS 3 passent à Parcours axé sur l'emploi, français offre mesure d'appui, sont dirigés vers PS 2, math et français ou dans 4 disciplines, Parcours axé sur l'emploi en FPT, un an ne se donne pas encore !, an 1 /cycle 1 sur 3 ans si réussi passage à an 1 cycle 1, PS 1 acquisition de an 2 cycle 2 primaire, sont dirigés vers PS 1, Bilan de fin de cycle si echec math et français, PS 1 ayant un retard académique reconnu par spécialiste sont dirigés, Bilan de fin de cycle si échec seulement, math et français passage à an 3 cycle 1, an 2 cycle 1 passage déterminé par Bilan de fin de cycle, mesure d'appui consiste en 2 périodes supplémentaires en français de 3, PS 3 acquisition de an 2 cycle 3 primaire, an 2/ cycle 1 sur 3 ans si réussite peuvent intégrer an 2 cycle 1, Élèves du primaire passent à an 1 cycle 1, an 1 cycle 3 primaire passage possible an 1 cycle 1, Élèves du primaire sous recommandation enseignante ou orthopédagogue et autorisation parentale an 1 /cycle 1 sur 3 ans