WARNING:
JavaScript is turned OFF. None of the links on this concept map will
work until it is reactivated.
If you need help turning JavaScript On, click here.
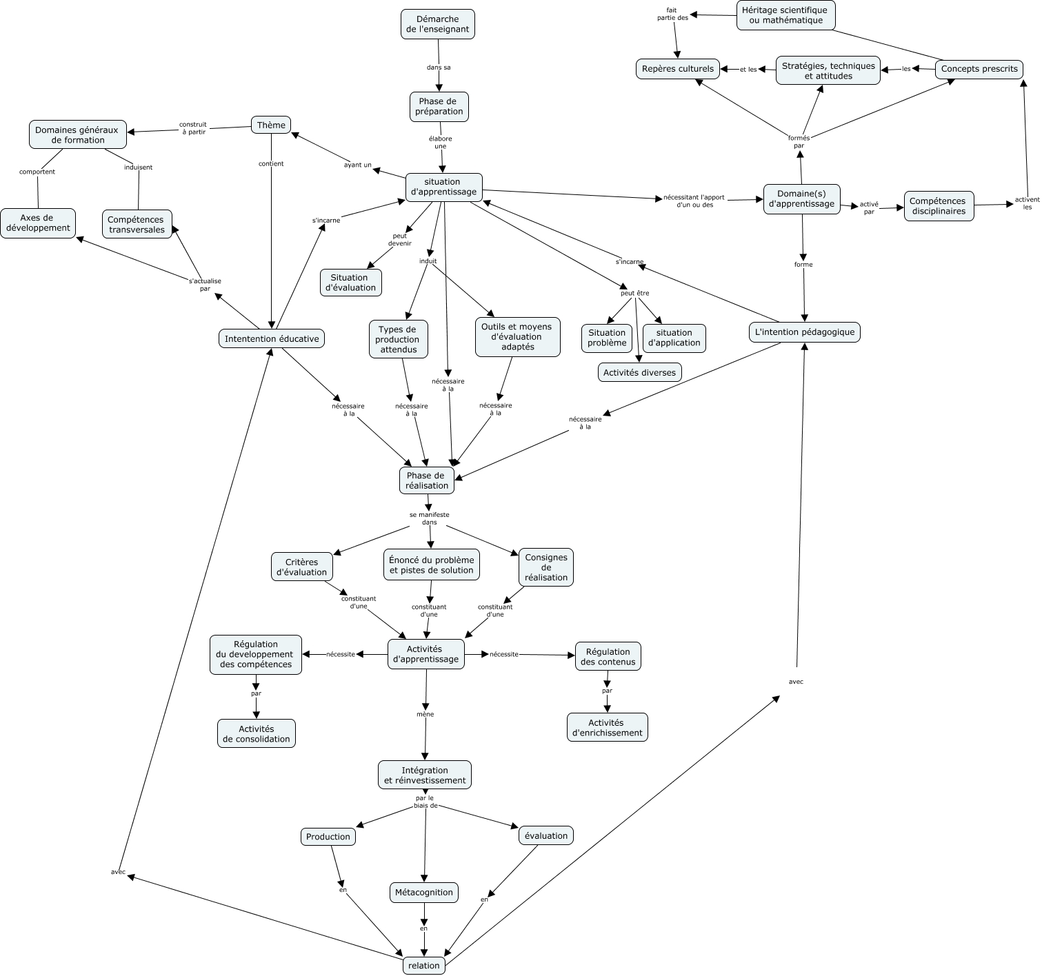
Cette carte de concepts créée avec IHMC CmapTools traite de: Approche systémique enseignant élève, Intégration et réinvestissement par le biais de Production, Domaine(s) d'apprentissage formés par Repères culturels, situation d'apprentissage ayant un Thème, relation avec Intentention éducative, situation d'apprentissage nécessitant l'apport d'un ou des Domaine(s) d'apprentissage, Domaines généraux de formation induisent Compétences transversales, Phase de préparation élabore une situation d'apprentissage, Intégration et réinvestissement par le biais de évaluation, Intégration et réinvestissement par le biais de Métacognition, Compétences disciplinaires activent les Concepts prescrits, Activités d'apprentissage nécessite Régulation des contenus, situation d'apprentissage induit Outils et moyens d'évaluation adaptés, Intentention éducative nécessaire à la Phase de réalisation, Domaines généraux de formation comportent Axes de développement, Intentention éducative s'actualise par Axes de développement, situation d'apprentissage peut devenir Situation d'évaluation, L'intention pédagogique s'incarne situation d'apprentissage, Consignes de réalisation constituant d'une Activités d'apprentissage, Démarche de l'enseignant dans sa Phase de préparation, Concepts prescrits les Stratégies, techniques et attitudes