WARNING:
JavaScript is turned OFF. None of the links on this concept map will
work until it is reactivated.
If you need help turning JavaScript On, click here.
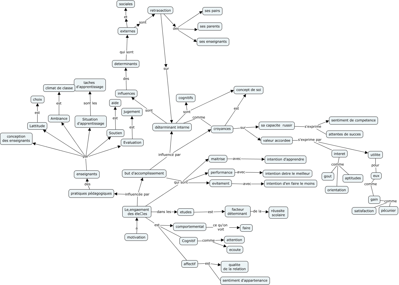
Cette carte de concepts créée avec IHMC CmapTools traite de: motivation scolaire engagement chouinard, retraoaction sur déterminant interne, evitement avec intention d'en faire le moins, influences des determinants, pratiques pédagogiques des enseignants, Cognitif comme ecoute, déterminant interne sont cognitifs, Lattitude est choix, Le,engaement des éleǜes qui sont maitrise, croyances sur sa capacite russir, but d'accomplissement qui sont maitrise, but d'accomplissement qui sont performance, enseignants par Situation d'apprentissage, Le,engaement des éleǜes influencée par but d'accomplissement, sa capacite russir s'exprime sentiment de competence, enseignants par conception des enseignants, Le,engaement des éleǜes influencée par pratiques pédagogiques, sa capacite russir s'exprime attentes de succes, Cognitif comme attention, utilite pour eux, Le,engaement des éleǜes dans les etudes