WARNING:
JavaScript is turned OFF. None of the links on this concept map will
work until it is reactivated.
If you need help turning JavaScript On, click here.
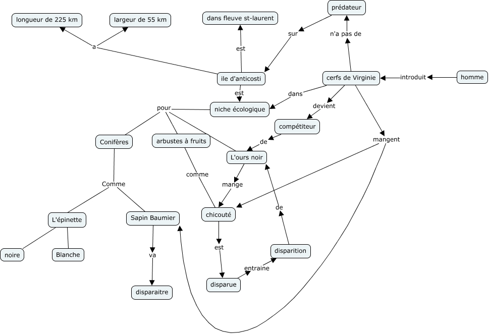
Cette carte de concepts créée avec IHMC CmapTools traite de: Changement sur l'île d'anticosti, cerfs de Virginie n'a pas de prédateur, cerfs de Virginie mangent Sapin Baumier, Conifères Comme Sapin Baumier, Conifères Comme L'épinette, disparition de L'ours noir, ile d'anticosti est dans fleuve st-laurent, niche écologique pour arbustes à fruits, L'épinette Blanche, L'ours noir mange chicouté, chicouté est disparue, prédateur sur ile d'anticosti, cerfs de Virginie mangent chicouté, cerfs de Virginie devient compétiteur, disparue entraine disparition, compétiteur de L'ours noir, cerfs de Virginie devient compétiteur, ile d'anticosti a largeur de 55 km, arbustes à fruits comme chicouté, ile d'anticosti a longueur de 225 km, Sapin Baumier va disparaitre