WARNING:
JavaScript is turned OFF. None of the links on this concept map will
work until it is reactivated.
If you need help turning JavaScript On, click here.
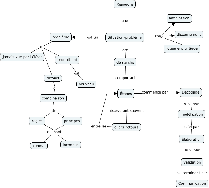
Cette carte de concepts créée avec IHMC CmapTools traite de: Résoudre une situation-problème en mathématique, règles qui sont inconnus, principes qui sont inconnus, Situation-problème exige anticipation, combinaison de principes, Décodage suivi par modèlisation, produit fini est nouveau, problème si produit fini, Situation-problème exige discernement, Étapes commence par Décodage, Résoudre une Situation-problème, recours à combinaison, démarche comportant Étapes, problème si recours, problème si jamais vue par l'élève, Étapes nécessitant souvent allers-retours, Validation se terminant par Communication, Situation-problème exige jugement critique, Situation-problème est un problème, Situation-problème est démarche, modèlisation suivi par Élaboration