WARNING:
JavaScript is turned OFF. None of the links on this concept map will
work until it is reactivated.
If you need help turning JavaScript On, click here.
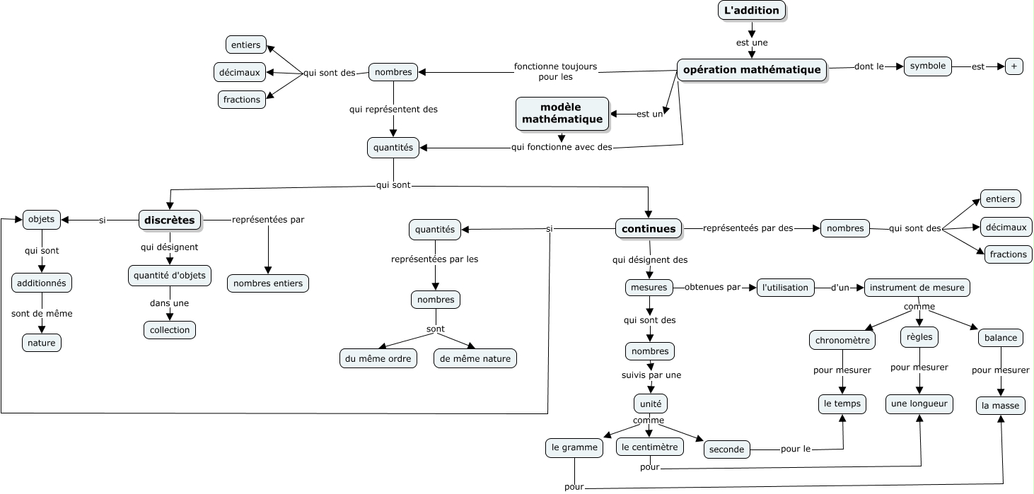
Cette carte de concepts créée avec IHMC CmapTools traite de: L_addition, nombres sont de même nature, quantités qui sont continues, mesures qui sont des nombres, discrètes représentées par nombres entiers, seconde pour le le temps, symbole est +, continues si quantités, quantités qui sont discrètes, unité comme seconde, règles pour mesurer une longueur, opération mathématique fonctionne toujours pour les nombres, quantités représentées par les nombres, additionnés sont de même nature, continues représenteés par des nombres, instrument de mesure comme règles, instrument de mesure comme balance, modèle mathématique qui fonctionne avec des quantités, nombres qui sont des fractions, opération mathématique dont le symbole, nombres qui représentent des quantités