WARNING:
JavaScript is turned OFF. None of the links on this concept map will
work until it is reactivated.
If you need help turning JavaScript On, click here.
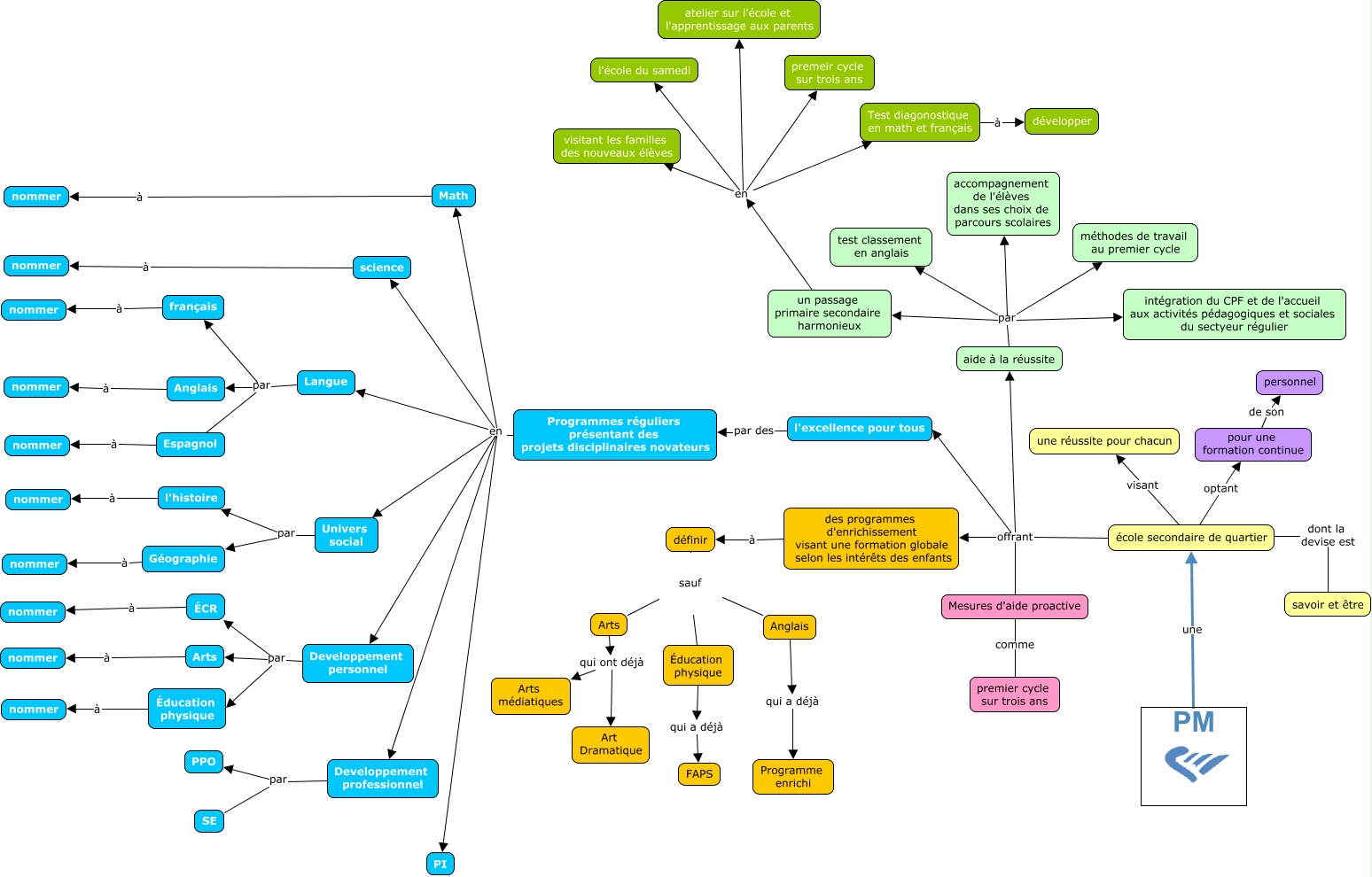
Cette carte de concepts créée avec IHMC CmapTools traite de: Un plan de résussite, aide à la réussite par intégration du CPF et de l'accueil aux activités pédagogiques et sociales du sectyeur régulier, ÉCR à nommer, école secondaire de quartier offrant aide à la réussite, pour une formation continue de son personnel, Langue par français, école secondaire de quartier visant une réussite pour chacun, un passage primaire secondaire harmonieux en premeir cycle sur trois ans, Developpement personnel par Arts, définir sauf Éducation physique, Anglais à nommer, PM une école secondaire de quartier, Arts qui ont déjà Art Dramatique, Espagnol à nommer, Programmes réguliers présentant des projets disciplinaires novateurs en Univers social, Programmes réguliers présentant des projets disciplinaires novateurs en PI, Test diagonostique en math et français à développer, Programmes réguliers présentant des projets disciplinaires novateurs en science, des programmes d'enrichissement visant une formation globale selon les intérêts des enfants à définir, Éducation physique à nommer, Langue par Espagnol