WARNING:
JavaScript is turned OFF. None of the links on this concept map will
work until it is reactivated.
If you need help turning JavaScript On, click here.
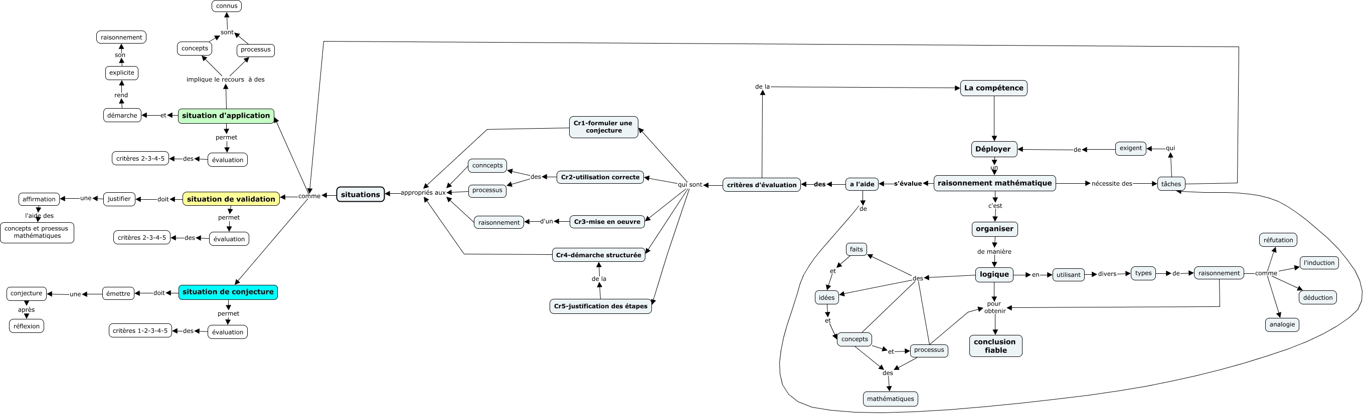
Cette carte de concepts créée avec IHMC CmapTools traite de: Raisonner en mathématique, Cr2-utilisation correcte des conncepts, situation d'application implique le recours à des processus, utilisant divers types, explicite son raisonnement, évaluation des critères 2-3-4-5, critères d'évaluation qui sont Cr3-mise en oeuvre, faits et idées, situations comme situation de validation, idées et concepts, situation d'application et démarche, situations comme situation d'application, logique des concepts, Cr2-utilisation correcte des processus, logique en utilisant, processus pour obtenir conclusion fiable, concepts des mathématiques, logique pour obtenir conclusion fiable, situations comme situation de conjecture, logique des idées, raisonnement pour obtenir conclusion fiable