IHMC Public Cmaps

        Clark_Michel
            Réseaux de concepts
            Exemples de réseaux

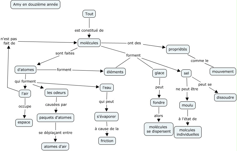
                Amy molecule en 12 anne.cmap
                Amy molecule en 12 année.jpg
                Amy molecule en 12 année.cmap
                Amy molecule en 2 anne.cmap
                Amy molecule en 2 année.cmap
                Amy molecule en 2 année.jpg