WARNING:
JavaScript is turned OFF. None of the links on this concept map will
work until it is reactivated.
If you need help turning JavaScript On, click here.
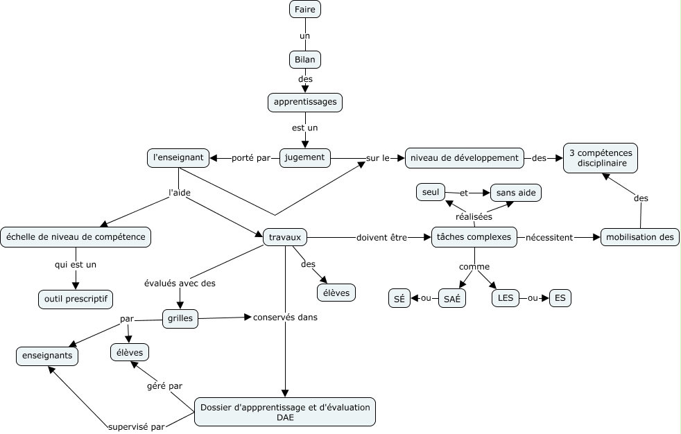
Cette carte de concepts créée avec IHMC CmapTools traite de: Le bilan des apprentissages, travaux évalués avec des grilles, l'enseignant sur le niveau de développement, jugement sur le niveau de développement, l'enseignant l'aide travaux, tâches complexes réalisées seul, tâches complexes comme LES, niveau de développement des 3 compétences disciplinaire, l'enseignant l'aide échelle de niveau de compétence, grilles conservés dans Dossier d'appprentissage et d'évaluation DAE, LES ou ES, échelle de niveau de compétence qui est un outil prescriptif, Faire un Bilan, travaux conservés dans Dossier d'appprentissage et d'évaluation DAE, grilles par enseignants, SAÉ ou SÉ, travaux des élèves, tâches complexes réalisées sans aide, apprentissages est un jugement, seul et sans aide, Bilan des apprentissages