WARNING:
JavaScript is turned OFF. None of the links on this concept map will
work until it is reactivated.
If you need help turning JavaScript On, click here.
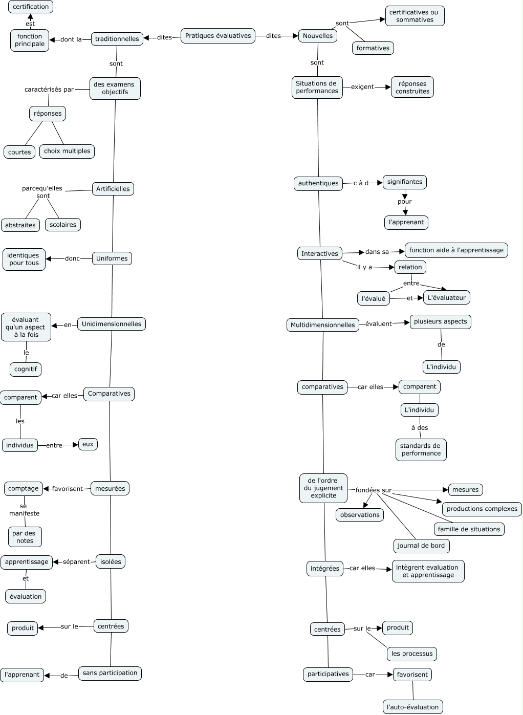
Cette carte de concepts créée avec IHMC CmapTools traite de: Comparaison des pratiques évaluatives, relation entre L'évaluateur, apprentissage et évaluation, authentiques Interactives, Situations de performances authentiques, de l'ordre du jugement explicite intégrées, Multidimensionnelles évaluent plusieurs aspects, comparatives de l'ordre du jugement explicite, fonction principale est certification, Situations de performances exigent réponses construites, signifiantes pour l'apprenant, plusieurs aspects de L'individu, intégrées car elles intègrent evaluation et apprentissage, de l'ordre du jugement explicite fondées sur mesures, Artificielles parcequ'elles sont abstraites, Nouvelles sont Situations de performances, mesurées isolées, Multidimensionnelles comparatives, réponses courtes, centrées sur le les processus, évaluant qu'un aspect à la fois le cognitif