WARNING:
JavaScript is turned OFF. None of the links on this concept map will
work until it is reactivated.
If you need help turning JavaScript On, click here.
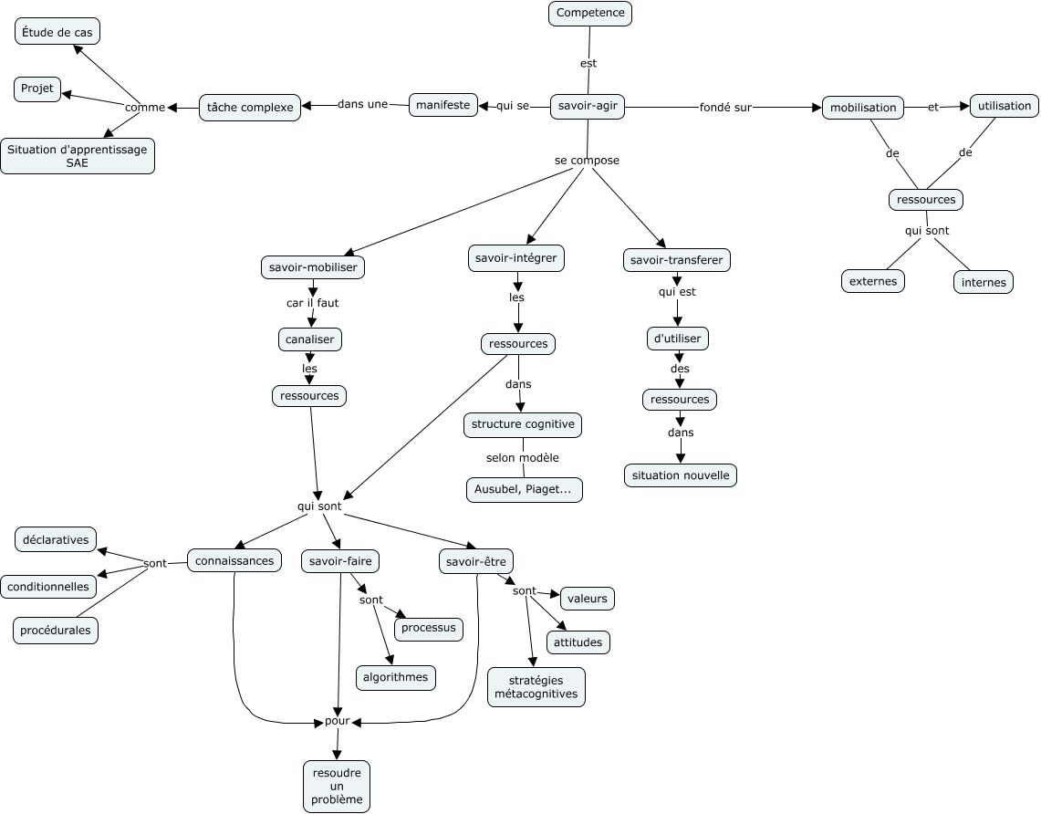
Cette carte de concepts créée avec IHMC CmapTools traite de: Une comptence, savoir-faire sont algorithmes, ressources qui sont savoir-être, ressources qui sont savoir-être, canaliser les ressources, savoir-être sont valeurs, ressources qui sont connaissances, ressources qui sont savoir-faire, savoir-agir se compose savoir-intégrer, ressources dans structure cognitive, savoir-être sont stratégies métacognitives, savoir-être pour resoudre un problème, connaissances pour resoudre un problème, savoir-intégrer les ressources, savoir-agir fondé sur mobilisation, ressources qui sont externes, tâche complexe comme Projet, mobilisation et utilisation, ressources dans situation nouvelle, savoir-mobiliser car il faut canaliser, connaissances sont conditionnelles