WARNING:
JavaScript is turned OFF. None of the links on this concept map will
work until it is reactivated.
If you need help turning JavaScript On, click here.
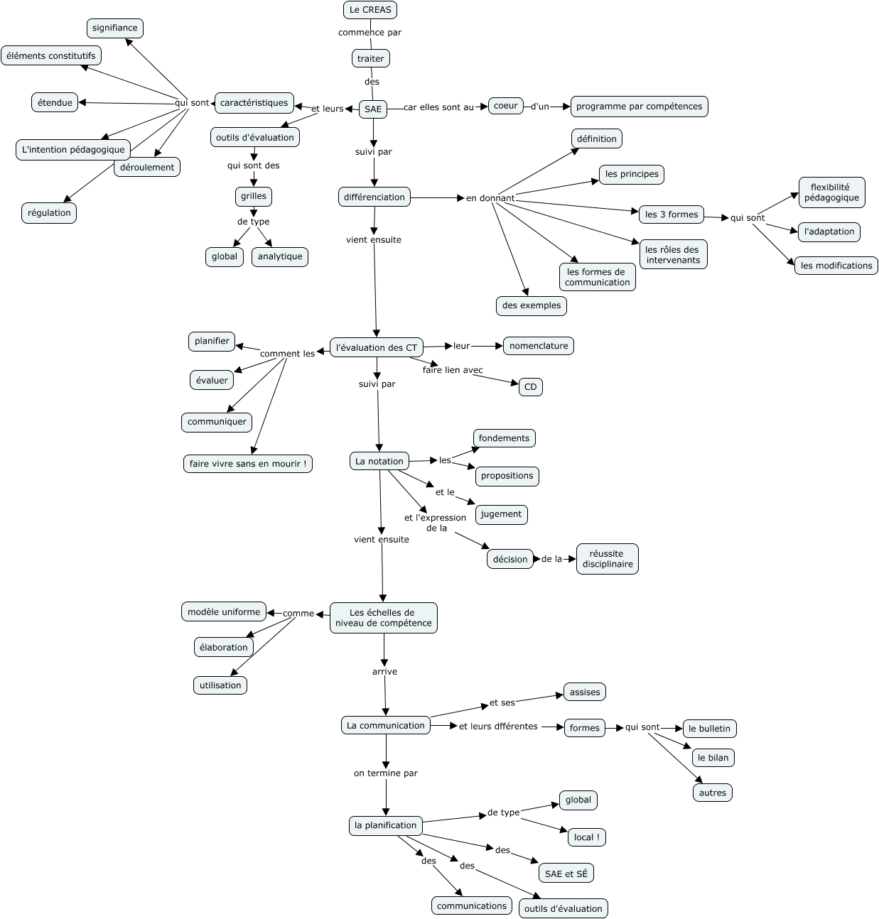
Cette carte de concepts créée avec IHMC CmapTools traite de: Le cadre de référence en évaluation au secondaire (CREAS), caractéristiques qui sont signifiance, la planification de type global, La notation et le jugement, l'évaluation des CT comment les planifier, caractéristiques qui sont L'intention pédagogique, SAE et leurs caractéristiques, La communication et leurs dfférentes formes, l'évaluation des CT comment les faire vivre sans en mourir !, caractéristiques qui sont régulation, l'évaluation des CT comment les communiquer, grilles de type global, outils d'évaluation qui sont des grilles, grilles de type analytique, caractéristiques qui sont éléments constitutifs, différenciation en donnant définition, La notation les fondements, SAE suivi par différenciation, SAE et leurs outils d'évaluation, coeur d'un programme par compétences, la planification des communications