WARNING:
JavaScript is turned OFF. None of the links on this concept map will
work until it is reactivated.
If you need help turning JavaScript On, click here.
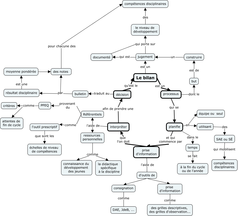
Cette carte de concepts créée avec IHMC CmapTools traite de: Le bilan, utilisant des SAE ou SÉ, d'outils de consignation, PFEQ comme attentes de fin de cycle, moyenne pondérée des notes, planifie en équipe ou seul, des notes pour chacune des compétences disciplinaires, ressources personnelles comme connaissance du développement des jeunes, jugement qui est documenté, jugement qui porte sur le niveau de développement, prise d'information comme des grilles descriptives, des grilles d'observation..., temps se fait à la fin du cycle ou de l'année, construire un jugement, prise d'information l'aide de d'outils de, consignation comme DAE, JdeB, ..., bulletin par résultat disciplinaire, décision qu'est le Le bilan, planifie dans le temps, processus dont le but, interpréter l'aide de Référentiels, SAE ou SÉ qui mobilisent compétences disciplinaires