WARNING:
JavaScript is turned OFF. None of the links on this concept map will
work until it is reactivated.
If you need help turning JavaScript On, click here.
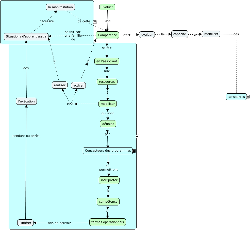
Cette carte de concepts créée avec IHMC CmapTools traite de: Evaluer une compétence, evaluer la capacité, compétence en termes opérationnels, mobiliser pour activer, connaissances déclaratives, connaissances conditionnelles, composantes qui permettront interpréter, mobiliser pour réaliser, termes opérationnels afin de pouvoir l'inférer, les concepteurs du programme de formation ce sont les attentes fin de cycle, les concepteurs du programme de formation ce sont les criteres, interpréter la compétence, ressources qui sont des savoir-être, la manifestation de cette Compétence, l'exécution des Situations d'apprentissage, Compétence se fait en l'associant, capacité à mobiliser, mobiliser des ressources, mobiliser qui sont définies, ressources sont externes, ressources qui sont des savoir-faire