WARNING:
JavaScript is turned OFF. None of the links on this concept map will
work until it is reactivated.
If you need help turning JavaScript On, click here.
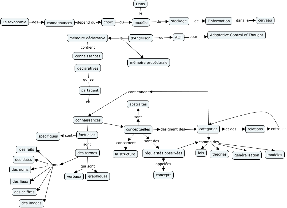
Cette carte de concepts créée avec IHMC CmapTools traite de: Typologie des connaissances, régularités observées appelées concepts, conceptuelles concernent la structure, régularités observées comme des théories, d'Anderson la mémoire procédurale, catégories et des relations, relations entre les catégories, connaissances factuelles, régularités observées comme des lois, des termes qui sont verbaux, régularités observées comme des généralisation, connaissances dépend du choix, modèle d'Anderson, ACT pour Adaptative Control of Thought, connaissances conceptuelles, Dans le modèle, factuelles sont des termes, catégories comme des généralisation, conceptuelles sont abstraites, catégories contiennent connaissances, conceptuelles sont des régularités observées