WARNING:
JavaScript is turned OFF. None of the links on this concept map will
work until it is reactivated.
If you need help turning JavaScript On, click here.
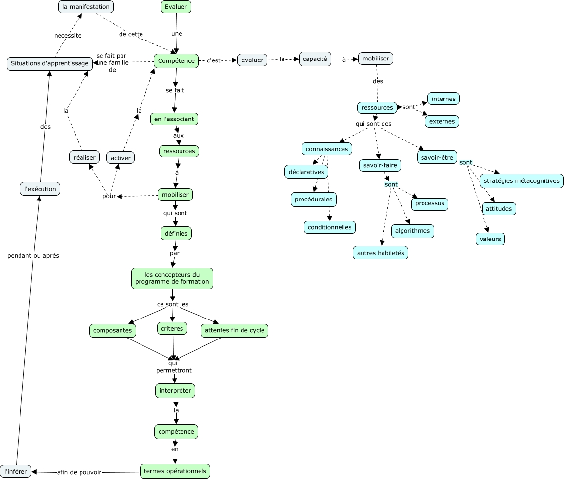
Cette carte de concepts créée avec IHMC CmapTools traite de: Evaluer une comptence, savoir-être sont valeurs, compétence en termes opérationnels, connaissances procédurales, evaluer la capacité, mobiliser pour activer, ressources qui sont des savoir-faire, termes opérationnels afin de pouvoir l'inférer, mobiliser pour réaliser, savoir-faire sont algorithmes, composantes qui permettront interpréter, les concepteurs du programme de formation ce sont les attentes fin de cycle, interpréter la compétence, les concepteurs du programme de formation ce sont les criteres, connaissances conditionnelles, l'exécution des Situations d'apprentissage, la manifestation de cette Compétence, ressources qui sont des connaissances, Compétence se fait en l'associant, capacité à mobiliser, mobiliser des ressources