WARNING:
JavaScript is turned OFF. None of the links on this concept map will
work until it is reactivated.
If you need help turning JavaScript On, click here.
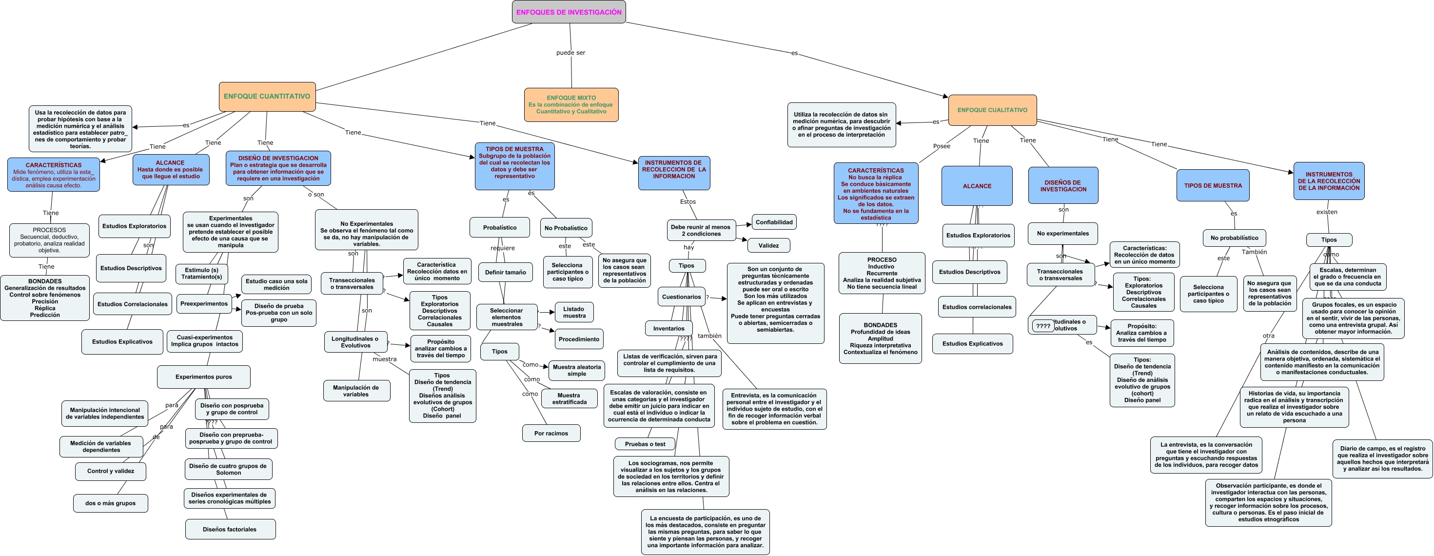
Este Cmap, tiene información relacionada con: Mapa conceptual Adriana Bermudez, Longitudinales o Evolutivos ???? Propósito analizar cambios a través del tiempo, INSTRUMENTOS DE LA RECOLECCIÓN DE LA INFORMACIÓN existen Tipos, No experimentales son Transeccionales o transversales, No probabilístico También No asegura que los casos sean representativos de la población, ENFOQUE CUANTITATIVO Tiene DISEÑO DE INVESTIGACION Plan o estrategia que se desarrolla para obtener información que se requiere en una investigación, Tipos ???? Inventarios, Definir tamaño ???? Tipos, Experimentales se usan cuando el investigador pretende establecer el posible efecto de una causa que se manipula ???? Preexperimentos, Longitudinales o Evolutivos es Tipos: Diseño de tendencia (Trend) Diseño de análisis evolutivo de grupos (cohort) Diseño panel, CARACTERÍSTICAS No busca la réplica Se conduce básicamente en ambientes naturales Los significados se extraen de los datos. No se fundamenta en la estadística ???? PROCESO Inductivo Recurrente Analiza la realidad subjetiva No tiene secuencia lineal, No probabilístico este Selecciona participantes o caso típico, No Experimentales Se observa el fenómeno tal como se da, no hay manipulación de variables. son Manipulación de variables, Experimentos puros ???? Diseños factoriales, DISEÑO DE INVESTIGACION Plan o estrategia que se desarrolla para obtener información que se requiere en una investigación o son No Experimentales Se observa el fenómeno tal como se da, no hay manipulación de variables., PROCESOS Secuencial, deductivo, probatorio, analiza realidad objetiva. Tiene BONDADES Generalización de resultados Control sobre fenómenos Precisión Réplica Predicción, Debe reunir al menos 2 condiciones ???? Confiabilidad, ENFOQUE CUALITATIVO Tiene INSTRUMENTOS DE LA RECOLECCIÓN DE LA INFORMACIÓN, Seleccionar elementos muestrales ???? Listado muestra, ENFOQUE CUANTITATIVO Tiene INSTRUMENTOS DE RECOLECCION DE LA INFORMACION, Tipos ???? La encuesta de participación, es uno de los más destacados, consiste en preguntar las mismas preguntas, para saber lo que siente y piensan las personas, y recoger una importante información para analizar.