Warning:
JavaScript is turned OFF. None of the links on this page will work until it is reactivated.
If you need help turning JavaScript On, click here.
The Concept Map you are trying to access has information related to:
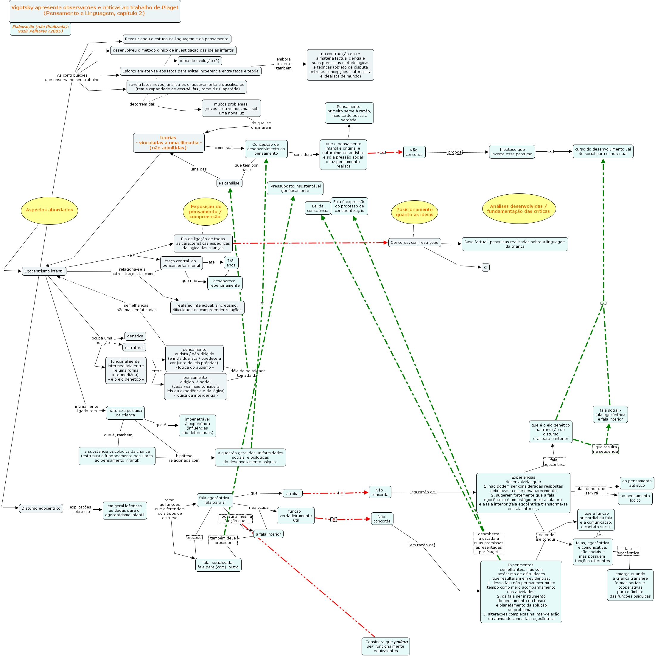
Vygotsky sobre Piaget, Aspectos abordados As contribuições que observa no seu trabalho desenvolveu o método clínico de investigação das idéias infantis, a fala interior não ocupa função verdadeiramente útil, Experiências desenvolvidasque: 1. não podem ser consideradas respostas definitivas a esse desaparecimento 2. sugerem fortemente que a fala egocêntrica é um estágio entre a fala oral e a fala interior (fala egocêntrica transforma-se em fala interior). fala interior que servirá ao pensamento autístico, que o pensamento infantil é original e naturalmente autístico e só a pressão social o faz pensamento realista * Não concorda, Experimentos semelhantes, mas com acréscimo de dificuldades que resultaram em evidências: 1. dessa fala não permanecer muito tempo como mero acompanhamento das atividades. 2. da fala ser instrumento do pensamento na busca e planejamento da solução de problemas. 3. alteraçoes complexas na inter-relação da atividade com a fala egocêntrica de onde se conclui falas, egocêntrica e comunicativa, são sociais - mas possuem funções diferentes, Egocentrismo infantil ocupa uma posição genética, a substância psicológica da criança (estrutura e funcionamento peculiares ao pensamento infantil) hipótese relacionada com a questão geral das uniformidades sociais e biológicas do desenvolvimento psíquico, fala egocêntrica: fala para si não ocupa função verdadeiramente útil, Posicionamento quanto às idéias Concorda, com restrições, Experiências desenvolvidasque: 1. não podem ser consideradas respostas definitivas a esse desaparecimento 2. sugerem fortemente que a fala egocêntrica é um estágio entre a fala oral e a fala interior (fala egocêntrica transforma-se em fala interior). de onde se conclui falas, egocêntrica e comunicativa, são sociais - mas possuem funções diferentes