WARNING:
JavaScript is turned OFF. None of the links on this concept map will
work until it is reactivated.
If you need help turning JavaScript On, click here.
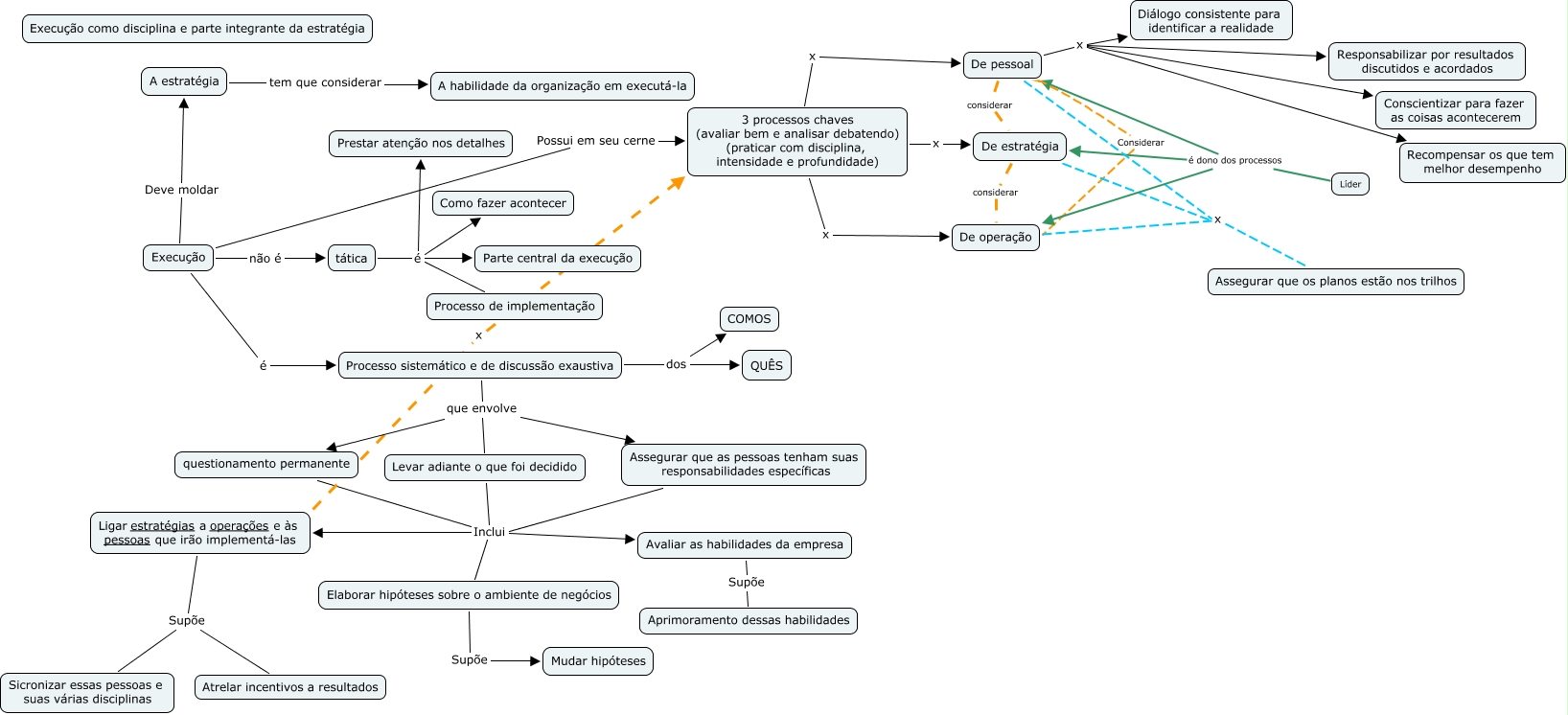
Esse mapa conceitual, produzido no IHMC CmapTools, tem a informação relacionada a: Execução disciplina e parte integrante da estratégia, questionamento permanente Inclui Avaliar as habilidades da empresa, Levar adiante o que foi decidido Inclui Ligar estratégias a operações e às pessoas que irão implementá-las, questionamento permanente Inclui Ligar estratégias a operações e às pessoas que irão implementá-las, Assegurar que as pessoas tenham suas responsabilidades específicas Inclui Elaborar hipóteses sobre o ambiente de negócios, Processo sistemático e de discussão exaustiva que envolve Levar adiante o que foi decidido, Ligar estratégias a operações e às pessoas que irão implementá-las Supõe Atrelar incentivos a resultados, De pessoal Considerar De operação, Processo sistemático e de discussão exaustiva que envolve questionamento permanente, De pessoal x Recompensar os que tem melhor desempenho, Execução não é tática, Ligar estratégias a operações e às pessoas que irão implementá-las Supõe Sicronizar essas pessoas e suas várias disciplinas, De estratégia considerar De operação, Processo sistemático e de discussão exaustiva que envolve Assegurar que as pessoas tenham suas responsabilidades específicas, Líder é dono dos processos De operação, Líder é dono dos processos De pessoal, De estratégia x Assegurar que os planos estão nos trilhos, Assegurar que as pessoas tenham suas responsabilidades específicas Inclui Ligar estratégias a operações e às pessoas que irão implementá-las, Avaliar as habilidades da empresa Supõe Aprimoramento dessas habilidades, De pessoal x Conscientizar para fazer as coisas acontecerem, tática é Como fazer acontecer