Warning:
JavaScript is turned OFF. None of the links on this page will work until it is reactivated.
If you need help turning JavaScript On, click here.
The Concept Map you are trying to access has information related to:
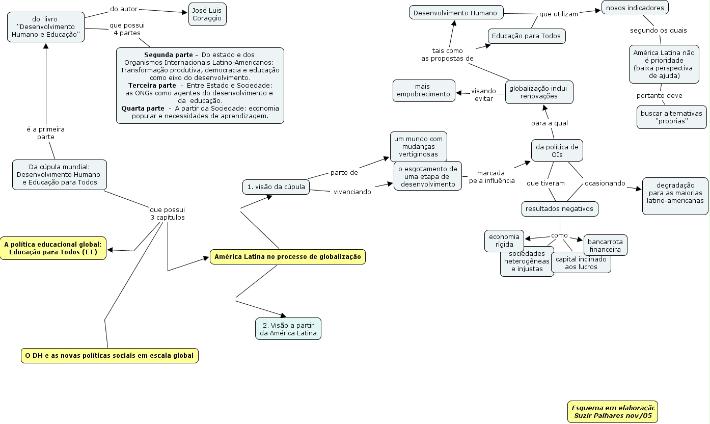
Desenvolvimento Humano e Educação, o esgotamento de uma etapa de desenvolvimento marcada pela influência da política de OIs, América Latina no processo de globalização 2. Visão a partir da América Latina, Educação para Todos que utilizam novos indicadores, da política de OIs para a qual globalização inclui renovações, resultados negativos como bancarrota financeira, globalização inclui renovações tais como as propostas de Desenvolvimento Humano, da política de OIs ocasionando degradação para as maiorias latino-americanas, Da cúpula mundial: Desenvolvimento Humano e Educação para Todos que possui 3 capítulos A política educacional global: Educação para Todos (ET), novos indicadores segundo os quais América Latina não é prioridade (baixa perspectiva de ajuda), da política de OIs que tiveram resultados negativos