WARNING:
JavaScript is turned OFF. None of the links on this concept map will
work until it is reactivated.
If you need help turning JavaScript On, click here.
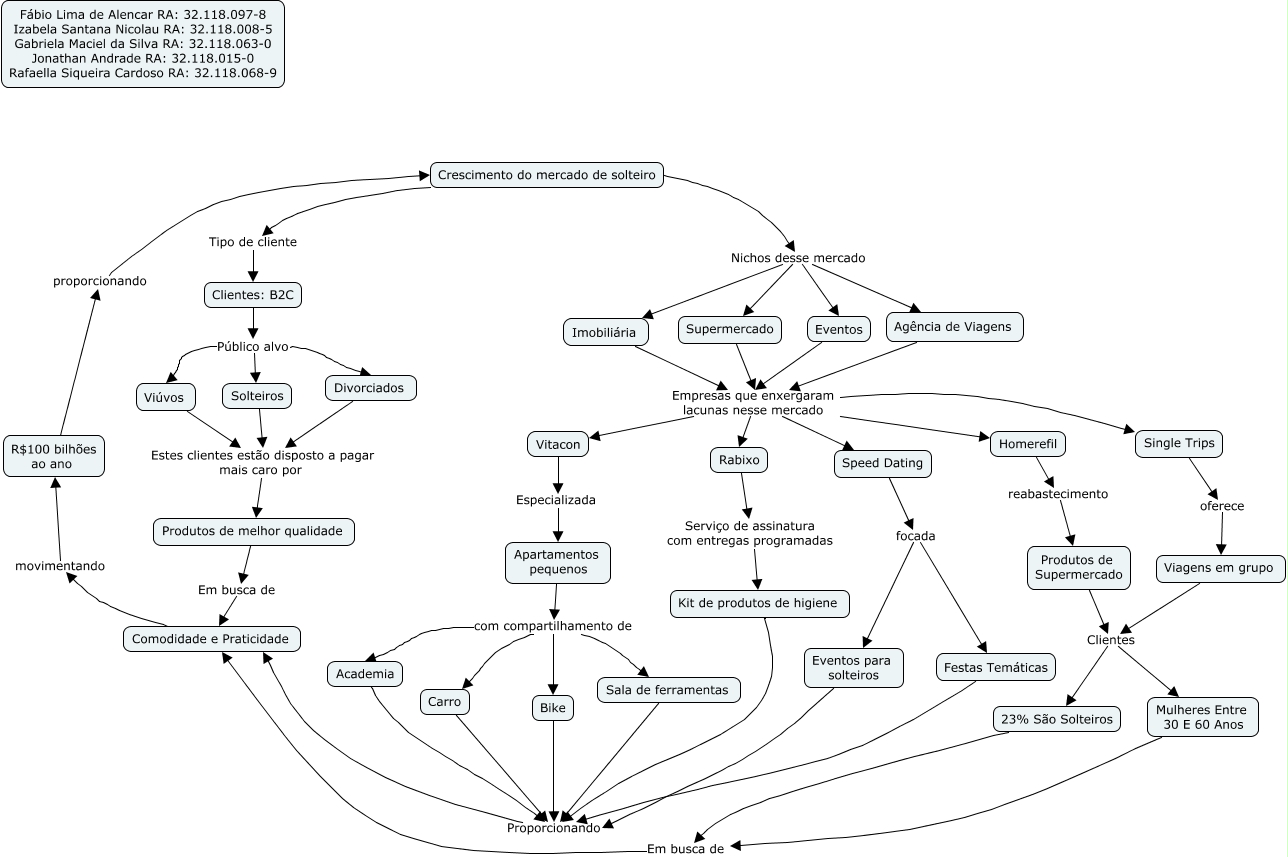
Esse mapa conceitual, produzido no IHMC CmapTools, tem a informação relacionada a: Sem título 1, Kit de produtos de higiene Proporcionando Comodidade e Praticidade, Clientes: B2C Público alvo Divorciados, Apartamentos pequenos com compartilhamento de Carro, Viúvos Estes clientes estão disposto a pagar mais caro por Produtos de melhor qualidade, Comodidade e Praticidade movimentando R$100 bilhões ao ano, Apartamentos pequenos com compartilhamento de Sala de ferramentas, Crescimento do mercado de solteiro Nichos desse mercado Agência de Viagens, Homerefil reabastecimento Produtos de Supermercado, Imobiliária Empresas que enxergaram lacunas nesse mercado Homerefil, Bike Proporcionando Comodidade e Praticidade, Eventos Empresas que enxergaram lacunas nesse mercado Homerefil, Crescimento do mercado de solteiro Nichos desse mercado Supermercado, Eventos para solteiros Proporcionando Comodidade e Praticidade, Divorciados Estes clientes estão disposto a pagar mais caro por Produtos de melhor qualidade, Produtos de Supermercado Clientes Mulheres Entre 30 E 60 Anos, Eventos Empresas que enxergaram lacunas nesse mercado Speed Dating, Apartamentos pequenos com compartilhamento de Bike, Festas Temáticas Proporcionando Comodidade e Praticidade, Speed Dating focada Eventos para solteiros, Agência de Viagens Empresas que enxergaram lacunas nesse mercado Single Trips