WARNING:
JavaScript is turned OFF. None of the links on this concept map will
work until it is reactivated.
If you need help turning JavaScript On, click here.
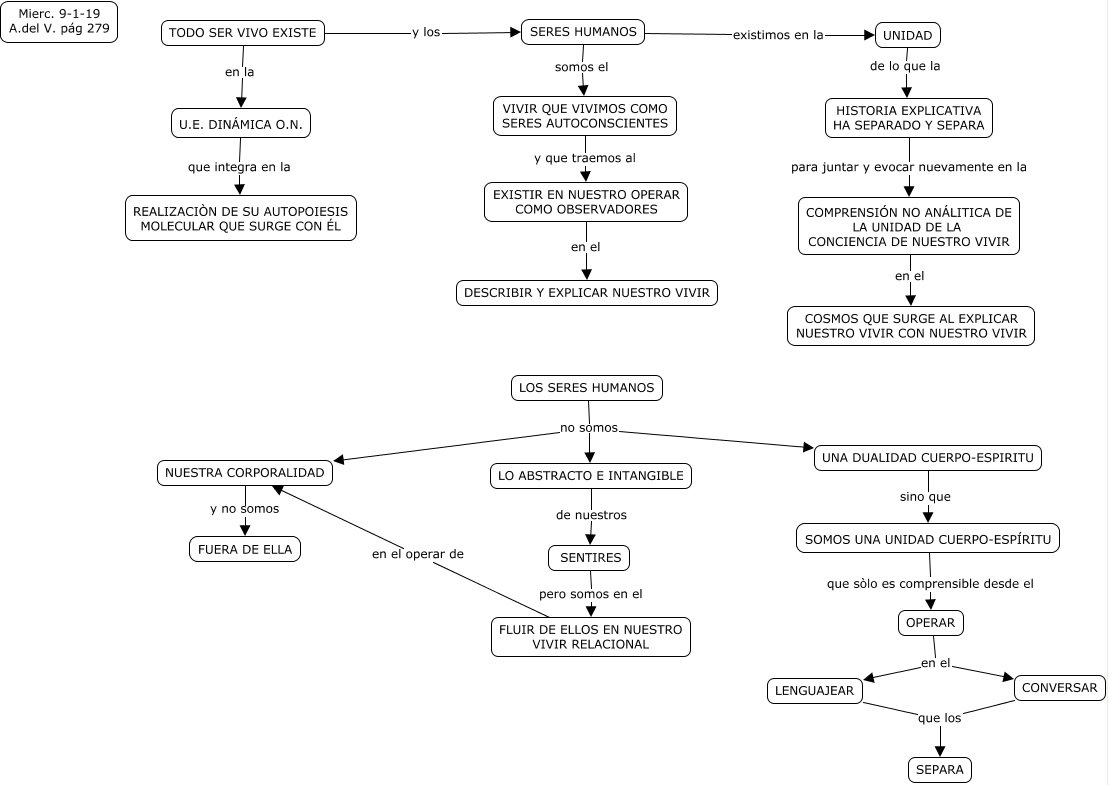
Este Cmap, tiene información relacionada con: Los S.H somos una unidad cuerpo-espiritu, OPERAR en el CONVERSAR, FLUIR DE ELLOS EN NUESTRO VIVIR RELACIONAL en el operar de NUESTRA CORPORALIDAD, LOS SERES HUMANOS no somos NUESTRA CORPORALIDAD, SOMOS UNA UNIDAD CUERPO-ESPÍRITU que sòlo es comprensible desde el OPERAR, TODO SER VIVO EXISTE y los SERES HUMANOS, LO ABSTRACTO E INTANGIBLE de nuestros SENTIRES, NUESTRA CORPORALIDAD y no somos FUERA DE ELLA, HISTORIA EXPLICATIVA HA SEPARADO Y SEPARA para juntar y evocar nuevamente en la COMPRENSIÓN NO ANÁLITICA DE LA UNIDAD DE LA CONCIENCIA DE NUESTRO VIVIR, OPERAR en el LENGUAJEAR, EXISTIR EN NUESTRO OPERAR COMO OBSERVADORES en el DESCRIBIR Y EXPLICAR NUESTRO VIVIR, LENGUAJEAR que los SEPARA, LOS SERES HUMANOS no somos UNA DUALIDAD CUERPO-ESPIRITU, SERES HUMANOS somos el VIVIR QUE VIVIMOS COMO SERES AUTOCONSCIENTES, U.E. DINÁMICA O.N. que integra en la REALIZACIÒN DE SU AUTOPOIESIS MOLECULAR QUE SURGE CON ÉL, TODO SER VIVO EXISTE en la U.E. DINÁMICA O.N., LOS SERES HUMANOS no somos LO ABSTRACTO E INTANGIBLE, SENTIRES pero somos en el FLUIR DE ELLOS EN NUESTRO VIVIR RELACIONAL, UNIDAD de lo que la HISTORIA EXPLICATIVA HA SEPARADO Y SEPARA, VIVIR QUE VIVIMOS COMO SERES AUTOCONSCIENTES y que traemos al EXISTIR EN NUESTRO OPERAR COMO OBSERVADORES, UNA DUALIDAD CUERPO-ESPIRITU sino que SOMOS UNA UNIDAD CUERPO-ESPÍRITU