WARNING:
JavaScript is turned OFF. None of the links on this concept map will
work until it is reactivated.
If you need help turning JavaScript On, click here.
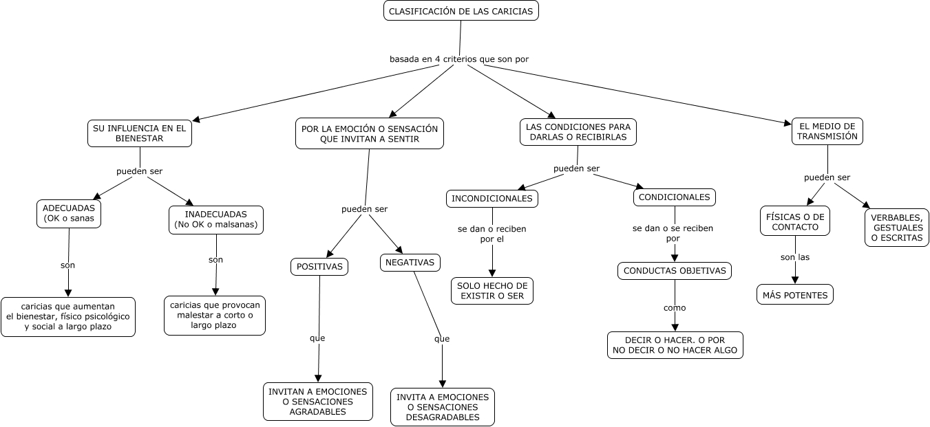
Este Cmap, tiene información relacionada con: clasificación de las caricias, FÍSICAS O DE CONTACTO son las MÁS POTENTES, POSITIVAS que INVITAN A EMOCIONES O SENSACIONES AGRADABLES, CLASIFICACIÓN DE LAS CARICIAS basada en 4 criterios que son por EL MEDIO DE TRANSMISIÓN, CLASIFICACIÓN DE LAS CARICIAS basada en 4 criterios que son por LAS CONDICIONES PARA DARLAS O RECIBIRLAS, CLASIFICACIÓN DE LAS CARICIAS basada en 4 criterios que son por POR LA EMOCIÓN O SENSACIÓN QUE INVITAN A SENTIR, LAS CONDICIONES PARA DARLAS O RECIBIRLAS pueden ser INCONDICIONALES, LAS CONDICIONES PARA DARLAS O RECIBIRLAS pueden ser CONDICIONALES, EL MEDIO DE TRANSMISIÓN pueden ser FÍSICAS O DE CONTACTO, NEGATIVAS que INVITA A EMOCIONES O SENSACIONES DESAGRADABLES, POR LA EMOCIÓN O SENSACIÓN QUE INVITAN A SENTIR pueden ser NEGATIVAS, ADECUADAS (OK o sanas son caricias que aumentan el bienestar, físico psicológico y social a largo plazo, SU INFLUENCIA EN EL BIENESTAR pueden ser INADECUADAS (No OK o malsanas), SU INFLUENCIA EN EL BIENESTAR pueden ser ADECUADAS (OK o sanas, CONDICIONALES se dan o se reciben por CONDUCTAS OBJETIVAS, CONDUCTAS OBJETIVAS como DECIR O HACER. O POR NO DECIR O NO HACER ALGO, INADECUADAS (No OK o malsanas) son caricias que provocan malestar a corto o largo plazo, CLASIFICACIÓN DE LAS CARICIAS basada en 4 criterios que son por SU INFLUENCIA EN EL BIENESTAR, POR LA EMOCIÓN O SENSACIÓN QUE INVITAN A SENTIR pueden ser POSITIVAS, INCONDICIONALES se dan o reciben por el SOLO HECHO DE EXISTIR O SER, EL MEDIO DE TRANSMISIÓN pueden ser VERBABLES, GESTUALES O ESCRITAS