WARNING:
JavaScript is turned OFF. None of the links on this concept map will
work until it is reactivated.
If you need help turning JavaScript On, click here.
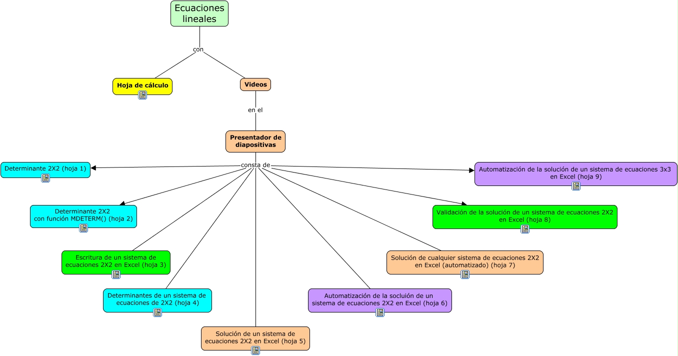
Este Cmap, tiene información relacionada con: Sistema de ecuaciones lineales, Ecuaciones lineales con Hoja de cálculo, Presentador de diapositivas consta de Automatización de la solución de un sistema de ecuaciones 3x3 en Excel (hoja 9), Ecuaciones lineales con Videos, Presentador de diapositivas consta de Determinante 2X2 (hoja 1), Presentador de diapositivas consta de Determinantes de un sistema de ecuaciones de 2X2 (hoja 4), Videos en el Presentador de diapositivas, Presentador de diapositivas consta de Determinante 2X2 con función MDETERM() (hoja 2), Presentador de diapositivas consta de Solución de cualquier sistema de ecuaciones 2X2 en Excel (automatizado) (hoja 7), Presentador de diapositivas consta de Validación de la solución de un sistema de ecuaciones 2X2 en Excel (hoja 8), Presentador de diapositivas consta de Solución de un sistema de ecuaciones 2X2 en Excel (hoja 5), Presentador de diapositivas consta de Automatización de la socluión de un sistema de ecuaciones 2X2 en Excel (hoja 6), Presentador de diapositivas consta de Escritura de un sistema de ecuaciones 2X2 en Excel (hoja 3)