WARNING:
JavaScript is turned OFF. None of the links on this concept map will
work until it is reactivated.
If you need help turning JavaScript On, click here.
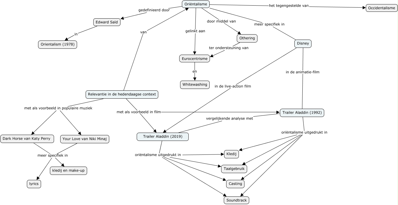
Deze Concept Map heeft informatie gerelateerd aan: Cmap IC, Trailer Aladdin (2019) oriëntalisme uitgedrukt in Kledij, Eurocentrisme en Whitewashing, Relevantie in de hedendaagse context met als voorbeeld in film ????, Trailer Aladdin (2019) oriëntalisme uitgedrukt in degucshl, Oriëntalisme meer specifiek in Disney, Relevantie in de hedendaagse context van Oriëntalisme, Disney in de live-action film ????, Trailer Aladdin (1992) oriëntalisme uitgedrukt in Taalgebruik, Relevantie in de hedendaagse context met als voorbeeld in film ????, Oriëntalisme gedefinieerd door Edward Saïd, Oriëntalisme het tegengestelde van Occidentalisme, Relevantie in de hedendaagse context met als voorbeeld in populaire muziek Your Love van Niki Minaj, Relevantie in de hedendaagse context met als voorbeeld in populaire muziek Dark Horse van Katy Perry, Trailer Aladdin (1992) oriëntalisme uitgedrukt in Casting, Oriëntalisme door middel van Othering, Your Love van Niki Minaj meer specifiek in lyrics, Your Love van Niki Minaj meer specifiek in kledij en make-up, Edward Saïd in Orientalism (1978), Oriëntalisme gelinkt aan Eurocentrisme, Trailer Aladdin (2019) vergelijkende analyse met n