WARNING:
JavaScript is turned OFF. None of the links on this concept map will
work until it is reactivated.
If you need help turning JavaScript On, click here.
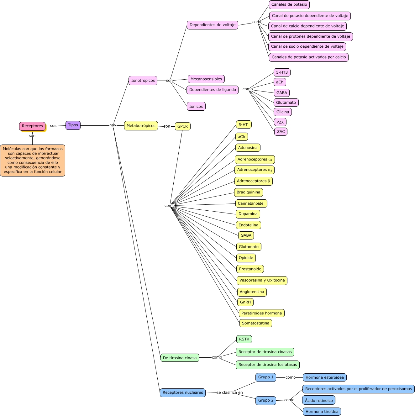
Este Cmap, tiene información relacionada con: Receptores, GPCR como GnRH, Grupo 2 como Receptores activados por el proliferador de peroxisomas, Dependientes de voltaje como Canal de calcio dependiente de voltaje, Dependientes de ligando como Glutamato, GPCR como Prostanoide, GPCR como Adrenoceptores β, GPCR como Dopamina, GPCR como aCh, Dependientes de voltaje como Canal de sodio dependiente de voltaje, GPCR como Bradiquinina, Dependientes de ligando como aCh, GPCR como Glutamato, GPCR como Angiotensina, GPCR como Opioide, Dependientes de ligando como ZAC, Grupo 2 como Hormona tiroidea, Grupo 2 como Ácido retinoico, Metabotrópicos son GPCR, GPCR como 5-HT, Grupo 1 como Hormona esteroidea