WARNING:
JavaScript is turned OFF. None of the links on this concept map will
work until it is reactivated.
If you need help turning JavaScript On, click here.
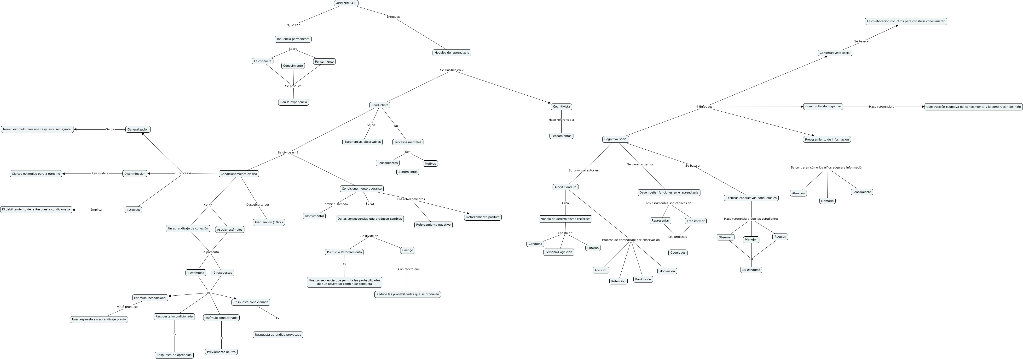
Este Cmap, tiene información relacionada con: Aprendizaje, Pensamiento Se produce Con la experiencia, APRENDIZAJE ¿Qué es? Influencia permanente, 2 estímulos Así Estímulo condicionado, Condicionamiento operante Tambien llamado Instrumental, Condicionamiento clásico 3 procesos Generalización, Modelo de determinismo recíproco Consta de Entorno, Albert Bandura Proceso de aprendizaje por observación Atención, Procesos mentales Son Sentimientos, Influencia permanente Sobre La conducta, Constructivista social Se basa en La colaboración con otros para construir conocimiento, Premio o Reforzamiento Es Una consecuencia que permita las probabilidades de que ocurra un cambio de conducta, APRENDIZAJE Enfoques Modelos del aprendizaje, Procesos mentales Son Pensamientos, Estímulo condicionado Es Previamente neutro, Modelo de determinismo recíproco Consta de Conducta, Regulen En Su conducta, Procesos mentales Son Motivos, 2 respuestas Así Estímulo incondicional, Observen En Su conducta, Influencia permanente Sobre Pensamiento