WARNING:
JavaScript is turned OFF. None of the links on this concept map will
work until it is reactivated.
If you need help turning JavaScript On, click here.
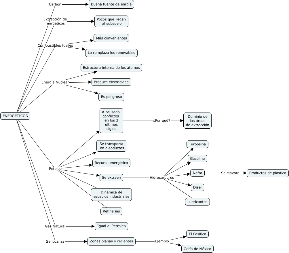
Este Cmap, tiene información relacionada con: ENERGETICOS, Zonas planas y recientes Ejemplo Golfo de México, ENERGETICOS Petoleo Refinerias, ENERGETICOS Se localiza Zonas planas y recientes, ENERGETICOS Petoleo Se extraen, A causado conflictos en los 2 ultimos siglos ¿Por qué? Dominio de las áreas de extracción, Se extraen Hidrocarburos Nafta, ENERGETICOS Energía Nuclear Estructura interna de los atomos, ENERGETICOS Energía Nuclear Es peligroso, Nafta Se elavora Productos de plastico, Se extraen Hidrocarburos Gasolina, Se extraen Hidrocarburos Lubricantes, ENERGETICOS Energía Nuclear Produce electricidad, ENERGETICOS Petoleo A causado conflictos en los 2 ultimos siglos, ENERGETICOS Combustibles fosiles Lo remplaza los renovables, ENERGETICOS Carbon Buena fuente de enrgía, ENERGETICOS Combustibles fosiles Más convenientes, ENERGETICOS Petoleo Recurso energético, Se extraen Hidrocarburos Turbosina, ENERGETICOS Petoleo Se transporta en oleoductos, ENERGETICOS Gas Natural Igual al Petroleo