WARNING:
JavaScript is turned OFF. None of the links on this concept map will
work until it is reactivated.
If you need help turning JavaScript On, click here.
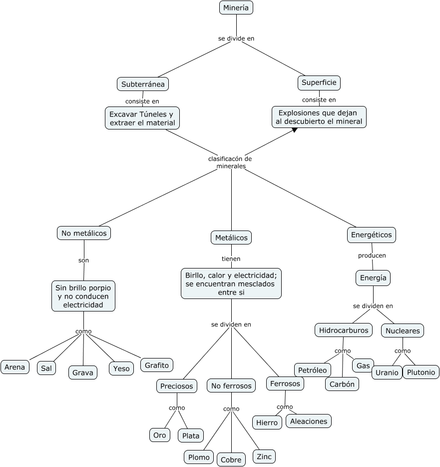
Este Cmap, tiene información relacionada con: Minería, Metálicos tienen Birllo, calor y electricidad; se encuentran mesclados entre si, Energía se dividen en Nucleares, Preciosos como Plata, Birllo, calor y electricidad; se encuentran mesclados entre si se dividen en No ferrosos, Subterránea consiste en Excavar Túneles y extraer el material, Sin brillo porpio y no conducen electricidad como Yeso, Minería se divide en Superficie, Excavar Túneles y extraer el material clasificacón de minerales Metálicos, Ferrosos como Hierro, Hidrocarburos como Carbón, Excavar Túneles y extraer el material clasificacón de minerales Energéticos, Hidrocarburos como Gas, No ferrosos como Cobre, Birllo, calor y electricidad; se encuentran mesclados entre si se dividen en Preciosos, Sin brillo porpio y no conducen electricidad como Sal, Nucleares como Plutonio, Nucleares como Uranio, Preciosos como Oro, Energéticos producen Energía, Sin brillo porpio y no conducen electricidad como Grafito