WARNING:
JavaScript is turned OFF. None of the links on this concept map will
work until it is reactivated.
If you need help turning JavaScript On, click here.
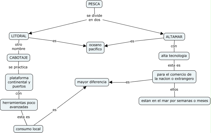
Este Cmap, tiene información relacionada con: PESCA, LITORAL es oceano pacifico, consumo local es mayor diferencia, ALTAMAR con alta tecnologia, CABOTAJE se practica plataforma continental y puertos, PESCA se divide en dos LITORAL, alta tecnologia esta es para el comercio de la nacion o extrangero, ALTAMAR es oceano pacifico, PESCA se divide en dos ALTAMAR, para el comercio de la nacion o extrangero es mayor diferencia, LITORAL otro nombre CABOTAJE, para el comercio de la nacion o extrangero ellos estan en el mar por semanas o meses, herramientas poco avanzadas esta es consumo local, plataforma continental y puertos con herramientas poco avanzadas