WARNING:
JavaScript is turned OFF. None of the links on this concept map will
work until it is reactivated.
If you need help turning JavaScript On, click here.
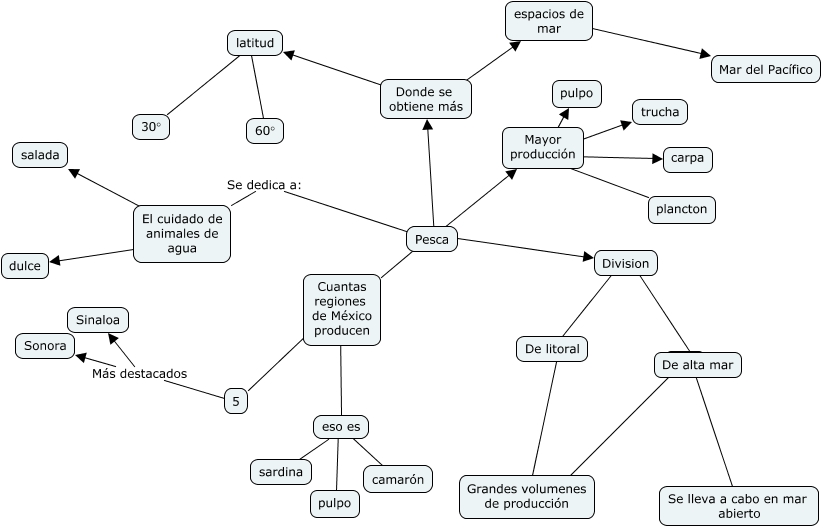
Este Cmap, tiene información relacionada con: Pesca, Pesca ???? Division, Cuantas regiones de México producen ???? eso es, eso es ???? camarón, Mayor producción ???? pulpo, Division ???? De litoral, Mayor producción ???? carpa, Pesca ???? Mayor producción, eso es ???? sardina, eso es ???? pulpo, El cuidado de animales de agua ???? dulce, Pesca ???? Cuantas regiones de México producen, Pesca Se dedica a: El cuidado de animales de agua, De alta mar ???? Se lleva a cabo en mar abierto, 5 Más destacados Sinaloa, espacios de mar ???? Mar del Pacífico, 5 Más destacados Sonora, Mayor producción ???? trucha, Donde se obtiene más ???? espacios de mar, Mayor producción ???? plancton, De litoral ???? Grandes volumenes de producción