WARNING:
JavaScript is turned OFF. None of the links on this concept map will
work until it is reactivated.
If you need help turning JavaScript On, click here.
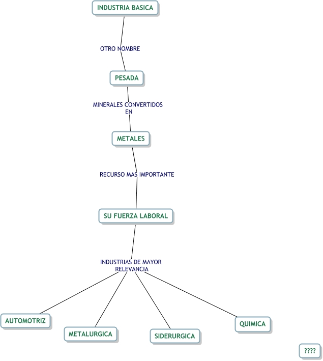
Este Cmap, tiene información relacionada con: INDUSTRIA, PESADA MINERALES CONVERTIDOS EN METALES, METALES RECURSO MAS IMPORTANTE SU FUERZA LABORAL, SU FUERZA LABORAL INDUSTRIAS DE MAYOR RELEVANCIA SIDERURGICA, SU FUERZA LABORAL INDUSTRIAS DE MAYOR RELEVANCIA METALURGICA, INDUSTRIA BASICA OTRO NOMBRE PESADA, SU FUERZA LABORAL INDUSTRIAS DE MAYOR RELEVANCIA QUIMICA, SU FUERZA LABORAL INDUSTRIAS DE MAYOR RELEVANCIA AUTOMOTRIZ