WARNING:
JavaScript is turned OFF. None of the links on this concept map will
work until it is reactivated.
If you need help turning JavaScript On, click here.
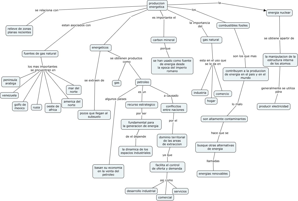
Este Cmap, tiene información relacionada con: produccion energetica, fuentes de gas natural los mas importantes se encuentran en rusia, energeticos se obtienen productos como petroleo, produccion energetica es importante el carbon mineral, gas natural esta en el uso que se le da en hogar, son altamente contaminantes hace que se busque otras alternativas de energia, produccion energetica la importancia del gas natural, energia nuclear se obtiene apartir de la manipulacion de la estructura interna de los atomos, carbon mineral porque se han usado como fuente de energia desde la epoca del imperio romano, fuentes de gas natural los mas importantes se encuentran en mar del norte, produccion energetica estan asociados con fuentes de gas natural, recurso estrategico por ser fundamental para la generacion de energia, gas natural esta en el uso que se le da en industria, fuentes de gas natural los mas importantes se encuentran en oeste de africa, gas natural esta en el uso que se le da en comercio, produccion energetica se relaciona con relieve de zonas planas recientes, la manipulacion de la estructura interna de los atomos generalmente se utiliza pára producir electricidad, contribuyen a la produccion de energia en el pais y en el mundo lo malo son altamente contaminantes, fuentes de gas natural los mas importantes se encuentran en america del norte, fuentes de gas natural los mas importantes se encuentran en venezuela, facilita el control de oferta y demanda asi como desarrollo industrial