WARNING:
JavaScript is turned OFF. None of the links on this concept map will
work until it is reactivated.
If you need help turning JavaScript On, click here.
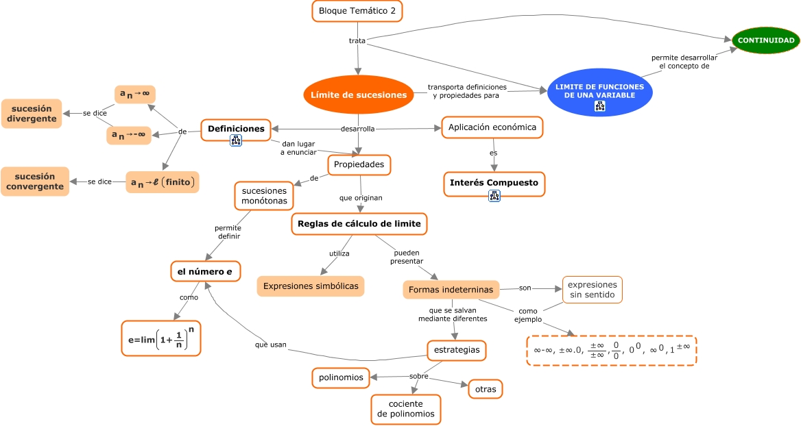
Este Cmap, tiene información relacionada con: BLOQUE 2 LIMITE DE SUCESIONES, Reglas de cálculo de limite utiliza Expresiones simbólicas, Definiciones de <math xmlns="http://www.w3.org/1998/Math/MathML"> <mrow> <mmultiscripts> <mtext> a </mtext> <mtext> n </mtext> <none/> </mmultiscripts> <mtext> →-∞ </mtext> </mrow> </math>, estrategias sobre polinomios, Formas indeterninas que se salvan mediante diferentes estrategias, Bloque Temático 2 trata Límite de sucesiones, estrategias sobre otras, estrategias que usan el número e, Definiciones de <math xmlns="http://www.w3.org/1998/Math/MathML"> <mrow> <mmultiscripts> <mtext> a </mtext> <mtext> n </mtext> <none/> </mmultiscripts> <mtext> →ℓ </mtext> <mfenced open="(" close=")"> <mtext> finito </mtext> </mfenced> </mrow> </math>, Bloque Temático 2 trata LIMITE DE FUNCIONES DE UNA VARIABLE, Formas indeterninas son expresiones sin sentido, LIMITE DE FUNCIONES DE UNA VARIABLE permite desarrollar el concepto de CONTINUIDAD, Definiciones dan lugar a enunciar Propiedades, Propiedades que originan Reglas de cálculo de limite, Límite de sucesiones desarrolla Propiedades, Límite de sucesiones desarrolla Definiciones, Formas indeterninas como ejemplo <math xmlns="http://www.w3.org/1998/Math/MathML"> <mrow> <mtext> ∞-∞, ±∞.0, </mtext> <mfrac> <mtext> ±∞ </mtext> <mtext> ±∞ </mtext> </mfrac> <mtext> , </mtext> <mfrac> <mtext> 0 </mtext> <mtext> 0 </mtext> </mfrac> <mtext> , </mtext> <mmultiscripts> <mtext> 0 </mtext> <none/> <mtext> 0 </mtext> </mmultiscripts> <mtext> , </mtext> <mmultiscripts> <mtext> ∞ </mtext> <none/> <mtext> 0 </mtext> </mmultiscripts> <mtext> , </mtext> <mmultiscripts> <mtext> 1 </mtext> <none/> <mtext> ±∞ </mtext> </mmultiscripts> </mrow> </math>, sucesiones monótonas permite definir el número e, Propiedades de sucesiones monótonas, <math xmlns="http://www.w3.org/1998/Math/MathML"> <mrow> <mmultiscripts> <mtext> a </mtext> <mtext> n </mtext> <none/> </mmultiscripts> <mtext> →-∞ </mtext> </mrow> </math> se dice sucesión divergente, Límite de sucesiones desarrolla Aplicación económica