WARNING:
JavaScript is turned OFF. None of the links on this concept map will
work until it is reactivated.
If you need help turning JavaScript On, click here.
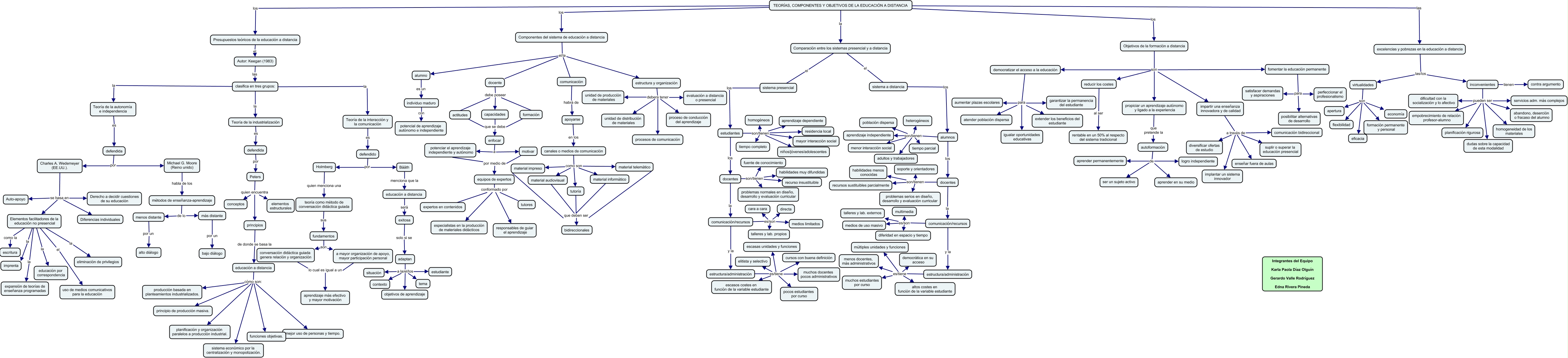
Este Cmap, tiene información relacionada con: Teorías, componentes y objetivos de la EaD.cmap, estructura/administración es/tiene muchos estudiantes por curso, estudiantes son/tienen tiempo completo, alumnos son/tienen aprendizaje independiente, Teoría de la interacción y la comunicación es defendido, más distante por un bajo diálogo, docentes la comunicación/recursos, canales o medios de comunicación como son material impreso, Peters quien encuentra conceptos, Bääth menciona que la educación a distancia, inconvenientes pueden ser empobrecimiento de relación profesor-alumno, Teoría de la industrialización es defendida, democratizar el acceso a la educación para atender población dispersa, Componentes del sistema de educación a distancia el/la estructura y organización, clasifica en tres grupos: la Teoría de la autonomía e independencia, menos distante por un alto diálogo, comunicación/recursos es/son talleres y lab. propios, virtualidades son apertura, reducir los costes al ser rentable en un 50% al respecto del sistema tradicional, docentes son/tienen habilidades menos conocidas, adaptan a la/el/los estudiante