WARNING:
JavaScript is turned OFF. None of the links on this concept map will
work until it is reactivated.
If you need help turning JavaScript On, click here.
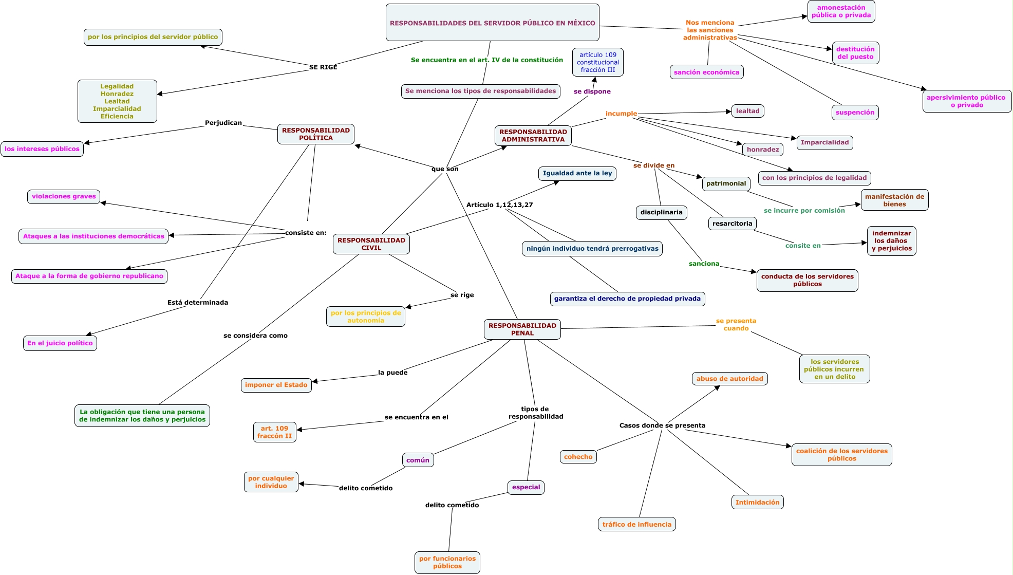
Este Cmap, tiene información relacionada con: responsabilidades del servidor publico, RESPONSABILIDAD PENAL la puede imponer el Estado, RESPONSABILIDADES DEL SERVIDOR PÚBLICO EN MÉXICO SE RIGE Legalidad Honradez Lealtad Imparcialidad Eficiencia, RESPONSABILIDADES DEL SERVIDOR PÚBLICO EN MÉXICO Nos menciona las sanciones administrativas apersivimiento público o privado, RESPONSABILIDAD PENAL Casos donde se presenta coalición de los servidores públicos, RESPONSABILIDAD POLÍTICA consiste en: Ataque a la forma de gobierno republicano, RESPONSABILIDADES DEL SERVIDOR PÚBLICO EN MÉXICO Nos menciona las sanciones administrativas amonestación pública o privada, RESPONSABILIDAD ADMINISTRATIVA se dispone artículo 109 constitucional fracción III, RESPONSABILIDAD PENAL Casos donde se presenta cohecho, común delito cometido por cualquier individuo, RESPONSABILIDADES DEL SERVIDOR PÚBLICO EN MÉXICO Nos menciona las sanciones administrativas sanción económica, RESPONSABILIDAD PENAL Casos donde se presenta tráfico de influencia, RESPONSABILIDAD CIVIL se rige por los principios de autonomía, RESPONSABILIDAD ADMINISTRATIVA se divide en disciplinaria, RESPONSABILIDAD CIVIL Artículo 1,12,13,27 garantiza el derecho de propiedad privada, RESPONSABILIDAD ADMINISTRATIVA incumple honradez, RESPONSABILIDAD CIVIL se considera como La obligación que tiene una persona de indemnizar los daños y perjuicios, RESPONSABILIDAD PENAL se encuentra en el art. 109 fraccón II, RESPONSABILIDAD ADMINISTRATIVA incumple Imparcialidad, RESPONSABILIDAD PENAL tipos de responsabilidad común, RESPONSABILIDAD PENAL Casos donde se presenta Intimidación