WARNING:
JavaScript is turned OFF. None of the links on this concept map will
work until it is reactivated.
If you need help turning JavaScript On, click here.
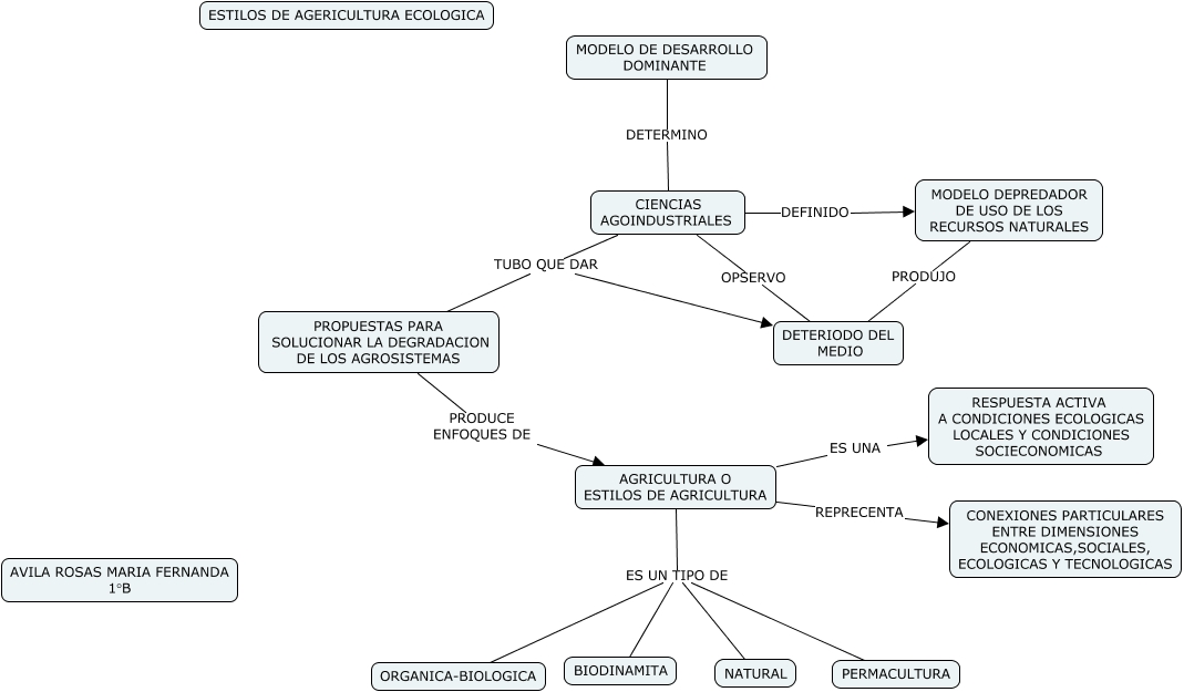
Este Cmap, tiene información relacionada con: AGRICULTURA, PROPUESTAS PARA SOLUCIONAR LA DEGRADACION DE LOS AGROSISTEMAS PRODUCE ENFOQUES DE AGRICULTURA O ESTILOS DE AGRICULTURA, AGRICULTURA O ESTILOS DE AGRICULTURA REPRECENTA CONEXIONES PARTICULARES ENTRE DIMENSIONES ECONOMICAS,SOCIALES, ECOLOGICAS Y TECNOLOGICAS, AGRICULTURA O ESTILOS DE AGRICULTURA ES UN TIPO DE PERMACULTURA, MODELO DEPREDADOR DE USO DE LOS RECURSOS NATURALES PRODUJO DETERIODO DEL MEDIO, CIENCIAS AGOINDUSTRIALES TUBO QUE DAR PROPUESTAS PARA SOLUCIONAR LA DEGRADACION DE LOS AGROSISTEMAS, MODELO DE DESARROLLO DOMINANTE DETERMINO CIENCIAS AGOINDUSTRIALES, AGRICULTURA O ESTILOS DE AGRICULTURA ES UNA RESPUESTA ACTIVA A CONDICIONES ECOLOGICAS LOCALES Y CONDICIONES SOCIECONOMICAS, AGRICULTURA O ESTILOS DE AGRICULTURA ES UN TIPO DE NATURAL, AGRICULTURA O ESTILOS DE AGRICULTURA ES UN TIPO DE ORGANICA-BIOLOGICA, CIENCIAS AGOINDUSTRIALES DEFINIDO MODELO DEPREDADOR DE USO DE LOS RECURSOS NATURALES, CIENCIAS AGOINDUSTRIALES OPSERVO DETERIODO DEL MEDIO, AGRICULTURA O ESTILOS DE AGRICULTURA ES UN TIPO DE BIODINAMITA, CIENCIAS AGOINDUSTRIALES TUBO QUE DAR DETERIODO DEL MEDIO