WARNING:
JavaScript is turned OFF. None of the links on this concept map will
work until it is reactivated.
If you need help turning JavaScript On, click here.
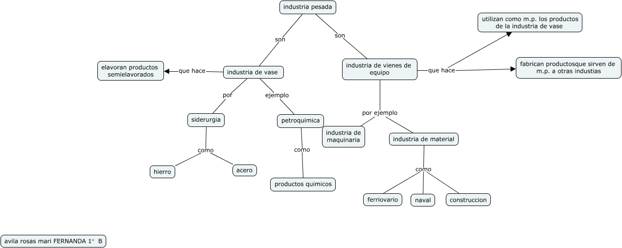
Este Cmap, tiene información relacionada con: ESPACIOS INDUSTRIALES, industria de vienes de equipo por ejemplo industria de maquinaria, industria de vienes de equipo que hace fabrican productosque sirven de m.p. a otras industias, industria de material como ferriovario, industria de vase que hace elavoran productos semielavorados, industria pesada son industria de vienes de equipo, industria de vienes de equipo que hace utilizan como m.p. los productos de la industria de vase, industria pesada son industria de vase, petroquimica como productos quimicos, industria de material como construccion, industria de material como naval, industria de vase por siderurgia, industria de vienes de equipo por ejemplo industria de material, siderurgia como acero, industria de vase ejemplo petroquimica, siderurgia como hierro