WARNING:
JavaScript is turned OFF. None of the links on this concept map will
work until it is reactivated.
If you need help turning JavaScript On, click here.
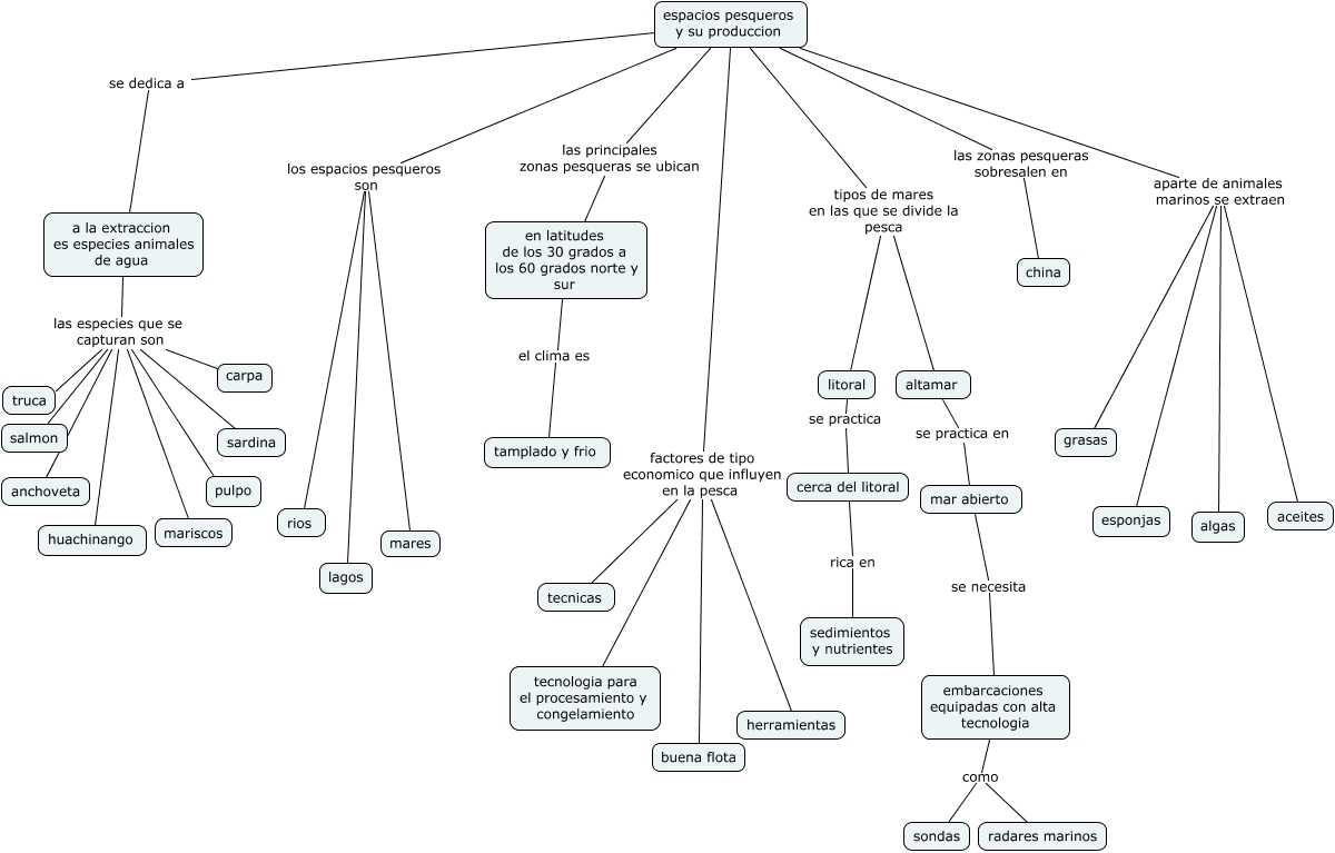
Este Cmap, tiene información relacionada con: Espacios pesqueros y su produccion, espacios pesqueros y su produccion factores de tipo economico que influyen en la pesca herramientas, embarcaciones equipadas con alta tecnologia como radares marinos, espacios pesqueros y su produccion los espacios pesqueros son lagos, a la extraccion es especies animales de agua las especies que se capturan son anchoveta, a la extraccion es especies animales de agua las especies que se capturan son mariscos, cerca del litoral rica en sedimientos y nutrientes, espacios pesqueros y su produccion factores de tipo economico que influyen en la pesca tecnologia para el procesamiento y congelamiento, litoral se practica cerca del litoral, mar abierto se necesita embarcaciones equipadas con alta tecnologia, altamar se practica en mar abierto, espacios pesqueros y su produccion aparte de animales marinos se extraen esponjas, espacios pesqueros y su produccion factores de tipo economico que influyen en la pesca tecnicas, a la extraccion es especies animales de agua las especies que se capturan son carpa, espacios pesqueros y su produccion aparte de animales marinos se extraen algas, espacios pesqueros y su produccion los espacios pesqueros son rios, espacios pesqueros y su produccion factores de tipo economico que influyen en la pesca buena flota, a la extraccion es especies animales de agua las especies que se capturan son huachinango, a la extraccion es especies animales de agua las especies que se capturan son pulpo, embarcaciones equipadas con alta tecnologia como sondas, espacios pesqueros y su produccion las zonas pesqueras sobresalen en china