WARNING:
JavaScript is turned OFF. None of the links on this concept map will
work until it is reactivated.
If you need help turning JavaScript On, click here.
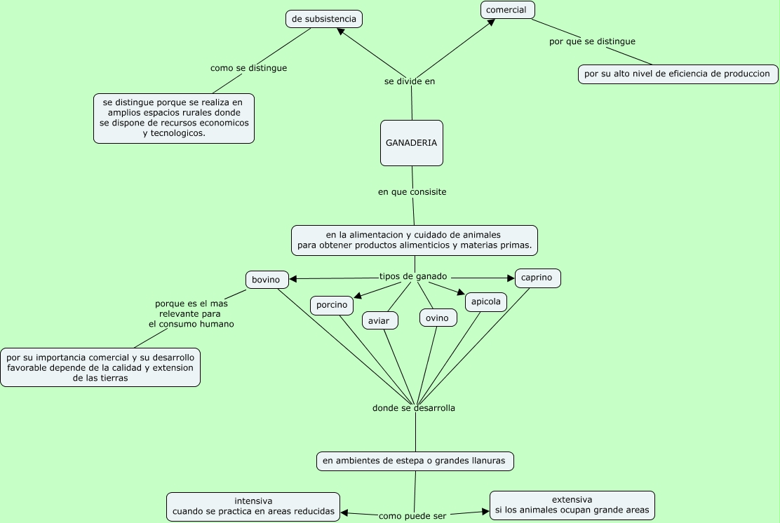
Este Cmap, tiene información relacionada con: ganaderia, aviar donde se desarrolla en ambientes de estepa o grandes llanuras, bovino donde se desarrolla en ambientes de estepa o grandes llanuras, caprino donde se desarrolla en ambientes de estepa o grandes llanuras, comercial por que se distingue por su alto nivel de eficiencia de produccion, ovino donde se desarrolla en ambientes de estepa o grandes llanuras, GANADERIA en que consisite en la alimentacion y cuidado de animales para obtener productos alimenticios y materias primas., GANADERIA se divide en de subsistencia, GANADERIA se divide en comercial, en la alimentacion y cuidado de animales para obtener productos alimenticios y materias primas. tipos de ganado aviar, porcino donde se desarrolla en ambientes de estepa o grandes llanuras, apicola donde se desarrolla en ambientes de estepa o grandes llanuras, en la alimentacion y cuidado de animales para obtener productos alimenticios y materias primas. tipos de ganado apicola, bovino porque es el mas relevante para el consumo humano por su importancia comercial y su desarrollo favorable depende de la calidad y extension de las tierras, en ambientes de estepa o grandes llanuras como puede ser extensiva si los animales ocupan grande areas, en la alimentacion y cuidado de animales para obtener productos alimenticios y materias primas. tipos de ganado bovino, en la alimentacion y cuidado de animales para obtener productos alimenticios y materias primas. tipos de ganado porcino, de subsistencia como se distingue se distingue porque se realiza en amplios espacios rurales donde se dispone de recursos economicos y tecnologicos., en la alimentacion y cuidado de animales para obtener productos alimenticios y materias primas. tipos de ganado caprino, en ambientes de estepa o grandes llanuras como puede ser intensiva cuando se practica en areas reducidas, en la alimentacion y cuidado de animales para obtener productos alimenticios y materias primas. tipos de ganado ovino