WARNING:
JavaScript is turned OFF. None of the links on this concept map will
work until it is reactivated.
If you need help turning JavaScript On, click here.
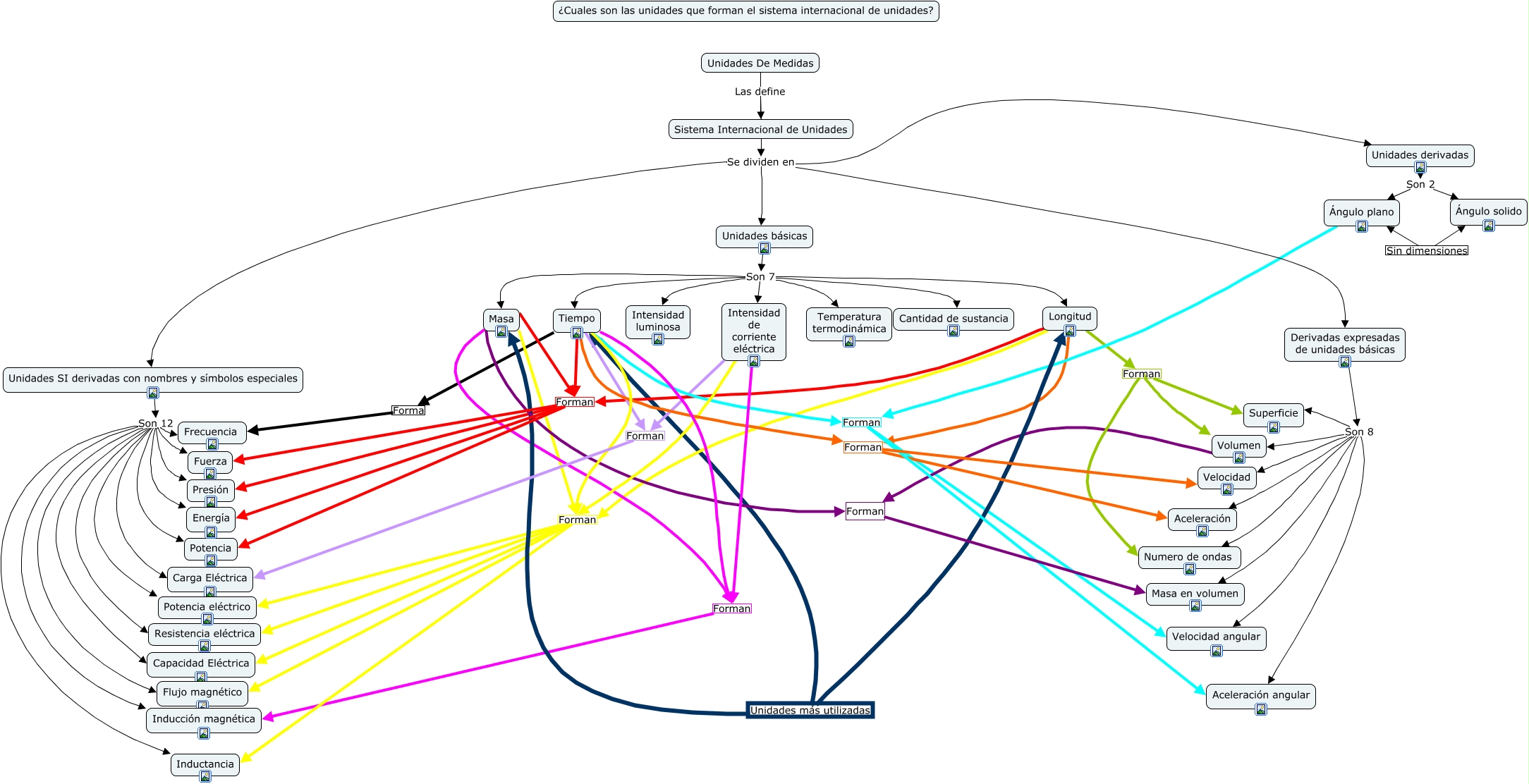
Este Cmap, tiene información relacionada con: Trabajo informatica, Longitud Forman Fuerza, Tiempo Forman Capacidad Eléctrica, Unidades SI derivadas con nombres y símbolos especiales Son 12 Inducción magnética, Tiempo Forman Potencia, Tiempo Forman Carga Eléctrica, Longitud Forman Capacidad Eléctrica, Tiempo Forman Resistencia eléctrica, Volumen Forman Masa en volumen, Intensidad de corriente eléctrica Forman Capacidad Eléctrica, Tiempo Forman Energía, Unidades básicas Son 7 Cantidad de sustancia, Longitud Forman Volumen, Longitud Forman Resistencia eléctrica, Tiempo Forman Potencia eléctrico, Longitud Forman Potencia, Masa Forman Inductancia, Sistema Internacional de Unidades Se dividen en Unidades derivadas, Derivadas expresadas de unidades básicas Son 8 Aceleración angular, Unidades básicas Son 7 Intensidad de corriente eléctrica, Intensidad de corriente eléctrica Forman Potencia eléctrico