WARNING:
JavaScript is turned OFF. None of the links on this concept map will
work until it is reactivated.
If you need help turning JavaScript On, click here.
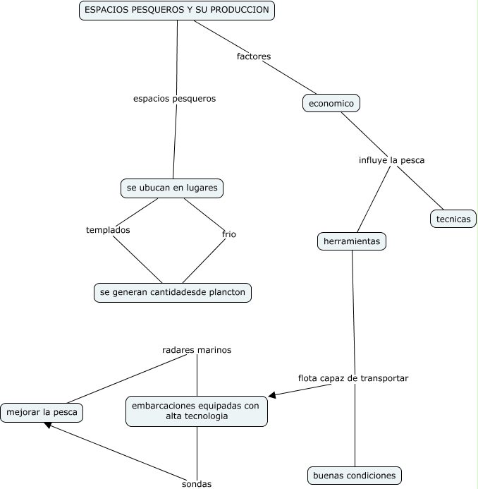
Este Cmap, tiene información relacionada con: producion pesquera, economico influye la pesca herramientas, ESPACIOS PESQUEROS Y SU PRODUCCION espacios pesqueros se ubucan en lugares, economico influye la pesca tecnicas, ESPACIOS PESQUEROS Y SU PRODUCCION factores economico, herramientas flota capaz de transportar embarcaciones equipadas con alta tecnologia, herramientas flota capaz de transportar buenas condiciones, se ubucan en lugares frio se generan cantidadesde plancton, se ubucan en lugares templados se generan cantidadesde plancton, embarcaciones equipadas con alta tecnologia radares marinos mejorar la pesca, embarcaciones equipadas con alta tecnologia sondas mejorar la pesca