WARNING:
JavaScript is turned OFF. None of the links on this concept map will
work until it is reactivated.
If you need help turning JavaScript On, click here.
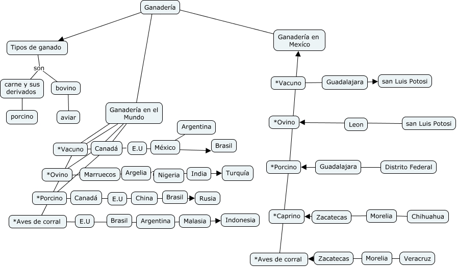
Este Cmap, tiene información relacionada con: Ganadería parte 2, Ganadería en el Mundo ???? *Aves de corral, *Porcino ???? Rusia, Distrito Federal ???? *Porcino, *Vacuno ???? Brasil, san Luis Potosi ???? *Ovino, Ganadería en Mexíco ???? Ganadería, Tipos de ganado son carne y sus derivados, Argentina ???? México, aviar ???? bovino, Chihuahua ???? *Caprino, *Aves de corral ???? Indonesia, porcino ???? carne y sus derivados, Tipos de ganado son bovino, Veracruz ???? *Aves de corral, Ganadería ???? Tipos de ganado, Ganadería en el Mundo ???? *Porcino, *Vacuno ???? Ganadería en el Mundo, Ganadería en el Mundo ???? Ganadería, Ganadería en el Mundo ???? *Ovino, *Aves de corral ???? Ganadería en Mexíco