WARNING:
JavaScript is turned OFF. None of the links on this concept map will
work until it is reactivated.
If you need help turning JavaScript On, click here.
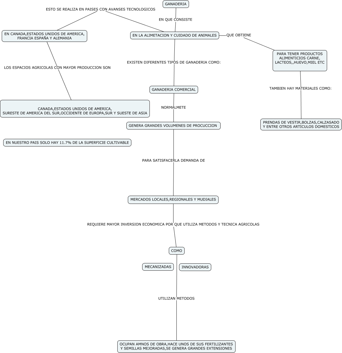
Este Cmap, tiene información relacionada con: GANADERIA, EN LA ALIMETACION Y CUIDADO DE ANIMALES EXISTEN DIFERENTES TIPOS DE GANADERIA COMO: GANADERIA COMERCIAL, GANADERIA COMERCIAL NORMALMETE GENERA GRANDES VOLUMENES DE PROCUCCION, PARA TENER PRODUCTOS ALIMENTICIOS CARNE, LACTEOS,,HUEVO,MIEL ETC TAMBIEN HAY MATERIALES COMO: PRENDAS DE VESTIR,BOLZAS,CALZASADO Y ENTRE OTROS ARTICULOS DOMESTICOS, EN CANADA,ESTADOS UNIDOS DE AMERICA, FRANCIA ESPAÑA Y ALEMANIA LOS ESPACIOS AGRICOLAS CON MAYOR PRODUCCION SON CANADA,ESTADOS UNIDOS DE AMERICA, SURESTE DE AMERICA DEL SUR,OCCIDENTE DE EUROPA,SUR Y SUESTE DE ASIA, EN LA ALIMETACION Y CUIDADO DE ANIMALES ESTO SE REALIZA EN PAISES CON AVANSES TECNOLOGICOS EN CANADA,ESTADOS UNIDOS DE AMERICA, FRANCIA ESPAÑA Y ALEMANIA, MERCADOS LOCALES,REGIONALES Y MUDIALES REQUIERE MAYOR INVERSION ECONOMICA POR QUE UTILIZA METODOS Y TECNICA AGRICOLAS COMO, GENERA GRANDES VOLUMENES DE PROCUCCION PARA SATISFACERLA DEMANDA DE MERCADOS LOCALES,REGIONALES Y MUDIALES, EN LA ALIMETACION Y CUIDADO DE ANIMALES QUE OBTIENE PARA TENER PRODUCTOS ALIMENTICIOS CARNE, LACTEOS,,HUEVO,MIEL ETC, GANADERIA EN QUE CONSISTE EN LA ALIMETACION Y CUIDADO DE ANIMALES, COMO UTILIZAN METODOS OCUPAN AMNOS DE OBRA,HACE UNOS DE SUS FERTILIZANTES Y SEMILLAS MEJORADAS,SE GENERA GRANDES EXTENSIONES