WARNING:
JavaScript is turned OFF. None of the links on this concept map will
work until it is reactivated.
If you need help turning JavaScript On, click here.
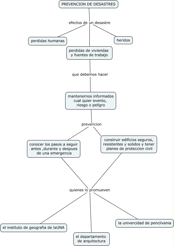
Este Cmap, tiene información relacionada con: prevencion, conocer los pasos a seguir antes ,durante y despues de una emergencia quienes lo promueven la univercidad de pencilvania, construir edificios seguros, resistentes y solidos y tener planes de proteccion civil quienes lo promueven la univercidad de pencilvania, mantenernos informados cual quier evento, riesgo o peligro prevencion construir edificios seguros, resistentes y solidos y tener planes de proteccion civil, perdidas de viviendas y fuentes de trabajo que debemos hacer mantenernos informados cual quier evento, riesgo o peligro, conocer los pasos a seguir antes ,durante y despues de una emergencia quienes lo promueven el departamento de arquitectura, construir edificios seguros, resistentes y solidos y tener planes de proteccion civil quienes lo promueven el departamento de arquitectura, PREVENCION DE DESASTRES efectos de un desastre heridos, mantenernos informados cual quier evento, riesgo o peligro prevencion conocer los pasos a seguir antes ,durante y despues de una emergencia, PREVENCION DE DESASTRES efectos de un desastre perdidas humanas, PREVENCION DE DESASTRES efectos de un desastre perdidas de viviendas y fuentes de trabajo, construir edificios seguros, resistentes y solidos y tener planes de proteccion civil quienes lo promueven el instituto de geografia de laUNA, conocer los pasos a seguir antes ,durante y despues de una emergencia quienes lo promueven el instituto de geografia de laUNA