WARNING:
JavaScript is turned OFF. None of the links on this concept map will
work until it is reactivated.
If you need help turning JavaScript On, click here.
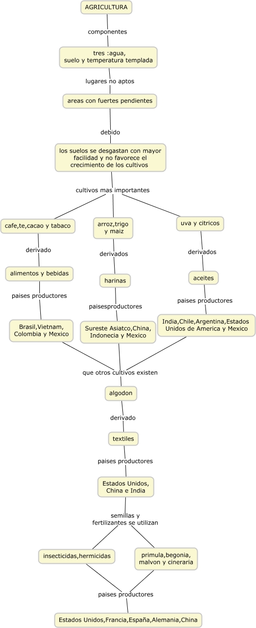
Este Cmap, tiene información relacionada con: agricultura, algodon derivado textiles, arroz,trigo y maiz derivados harinas, uva y citricos derivados aceites, Estados Unidos, China e India semillas y fertilizantes se utilizan insecticidas,hermicidas, Brasil,Vietnam, Colombia y Mexico que otros cultivos existen algodon, harinas paisesproductores Sureste Asiatco,China, Indonecia y Mexico, textiles paises productores Estados Unidos, China e India, los suelos se desgastan con mayor facilidad y no favorece el crecimiento de los cultivos cultivos mas importantes cafe,te,cacao y tabaco, alimentos y bebidas paises productores Brasil,Vietnam, Colombia y Mexico, insecticidas,hermicidas paises productores Estados Unidos,Francia,España,Alemania,China, cafe,te,cacao y tabaco derivado alimentos y bebidas, AGRICULTURA componentes tres :agua, suelo y temperatura templada, primula,begonia, malvon y cineraria paises productores Estados Unidos,Francia,España,Alemania,China, Sureste Asiatco,China, Indonecia y Mexico que otros cultivos existen algodon, tres :agua, suelo y temperatura templada lugares no aptos areas con fuertes pendientes, los suelos se desgastan con mayor facilidad y no favorece el crecimiento de los cultivos cultivos mas importantes uva y citricos, los suelos se desgastan con mayor facilidad y no favorece el crecimiento de los cultivos cultivos mas importantes arroz,trigo y maiz, aceites paises productores India,Chile,Argentina,Estados Unidos de America y Mexico, areas con fuertes pendientes debido los suelos se desgastan con mayor facilidad y no favorece el crecimiento de los cultivos, India,Chile,Argentina,Estados Unidos de America y Mexico que otros cultivos existen algodon