WARNING:
JavaScript is turned OFF. None of the links on this concept map will
work until it is reactivated.
If you need help turning JavaScript On, click here.
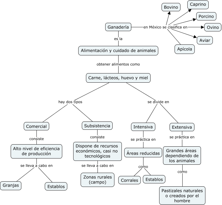
Este Cmap, tiene información relacionada con: Ganadería, Dispone de recursos económicos, casi no tecnológicos se lleva a cabo en Zonas rurales (campo), Carne, lácteos, huevo y miel hay dos tipos Comercial, Alto nivel de eficiencia de producción se lleva a cabo en Establos, Ganadería en México se clasifica en Apícola, Ganadería en México se clasifica en Caprino, Grandes áreas dependiendo de los animales como Pastizales naturales o creados por el hombre, Ganadería en México se clasifica en Bovino, Ganadería en México se clasifica en Ovino, Extensiva se práctica en Grandes áreas dependiendo de los animales, Áreas reducidas como Corrales, Comercial consiste Alto nivel de eficiencia de producción, Carne, lácteos, huevo y miel hay dos tipos Subsistencia, Intensiva se práctica en Áreas reducidas, Carne, lácteos, huevo y miel se divide en Intensiva, Carne, lácteos, huevo y miel se divide en Extensiva, Áreas reducidas como Establos, Ganadería en México se clasifica en Porcino, Subsistencia consiste Dispone de recursos económicos, casi no tecnológicos, Ganadería es la Alimentación y cuidado de animales, Ganadería en México se clasifica en Aviar