WARNING:
JavaScript is turned OFF. None of the links on this concept map will
work until it is reactivated.
If you need help turning JavaScript On, click here.
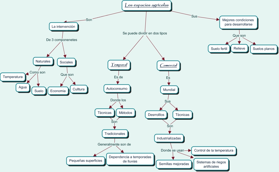
Este Cmap, tiene información relacionada con: Agricultura, Tradicionales Generalmente son de Dependencia a temporadas de lluvias, Industrializadas Donde se usan Control de la temperatura, Desrrolllos Son Industrializadas, La intervención De 3 componenetes Sociales, Técnicas Son Industrializadas, Naturales Como son Agua, Autoconsumo Donde los Métodos, Sociales Que son Economia, Industrializadas Donde se usan Sistemas de riegos artificiales, Mundial Sus Desrrolllos, Técnicas Son Tradicionales, Autoconsumo Donde los Técnicas, Los espacios agrícolas Sus Mejores condiciones para desarrollarse, Métodos Son Tradicionales, Los espacios agrícolas Se puede dividir en dos tipos Temporal, Mundial Sus Técnicas, Los espacios agrícolas Se puede dividir en dos tipos Comercial, Tradicionales Generalmente son de Pequeñas superficies, Naturales Como son Temperatura, Temporal Es de Autoconsumo