WARNING:
JavaScript is turned OFF. None of the links on this concept map will
work until it is reactivated.
If you need help turning JavaScript On, click here.
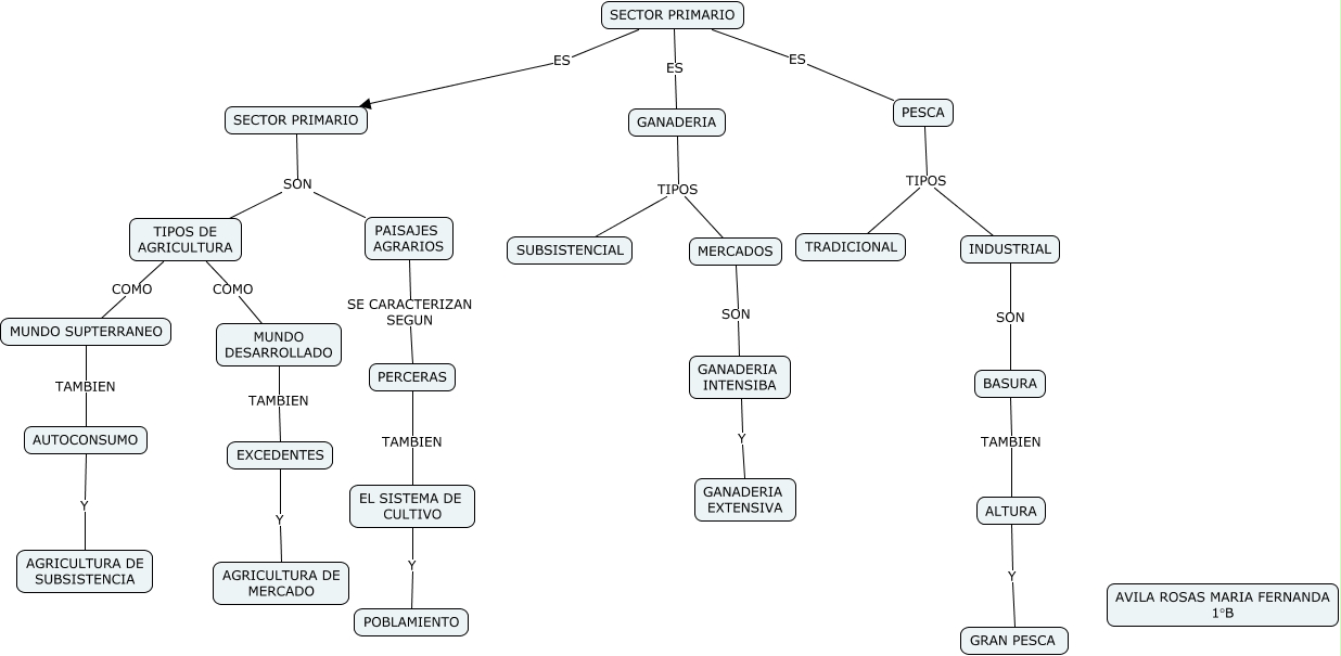
Este Cmap, tiene información relacionada con: AGRICULTURA 2, PESCA TIPOS INDUSTRIAL, AUTOCONSUMO Y AGRICULTURA DE SUBSISTENCIA, GANADERIA INTENSIBA Y GANADERIA EXTENSIVA, SECTOR PRIMARIO ES PESCA, EXCEDENTES Y AGRICULTURA DE MERCADO, MUNDO DESARROLLADO TAMBIEN EXCEDENTES, SECTOR PRIMARIO ES SECTOR PRIMARIO, TIPOS DE AGRICULTURA COMO MUNDO SUPTERRANEO, GANADERIA TIPOS MERCADOS, EL SISTEMA DE CULTIVO Y POBLAMIENTO, SECTOR PRIMARIO ES GANADERIA, SECTOR PRIMARIO SON PAISAJES AGRARIOS, MERCADOS SON GANADERIA INTENSIBA, PERCERAS TAMBIEN EL SISTEMA DE CULTIVO, PAISAJES AGRARIOS SE CARACTERIZAN SEGUN PERCERAS, GANADERIA TIPOS SUBSISTENCIAL, TIPOS DE AGRICULTURA COMO MUNDO DESARROLLADO, SECTOR PRIMARIO SON TIPOS DE AGRICULTURA, ALTURA Y GRAN PESCA, MUNDO SUPTERRANEO TAMBIEN AUTOCONSUMO